当我们看小说的时候,长时间的用眼会非常疲惫,这个时候就可以利用TTS软件,把需要看的文字变成语音朗读,这样就可以让双眼得到释放,那么有什么好用的TTS软件呢?鉴于此,小编特地为大家带来了MultiTTS安卓官方版,这是一款手机上文字转语音工具,软件涵盖了4个平台上最好的引擎,近百种音源,没有广告,清脆悦耳,为用户带来听觉上的享受。
MultiTTS安卓官方版首次启动软件内是空白的,你得手动导入语音包文件。首先安装小编提供的MultiTTS离线语音apk文件,然后下载voice.zip 语音包。这里内置了各种高质量 AI 主播语音。点击界面右上角三个点按钮,再点 “导入数据”,选择 voice.zip 就行。语音包导入需要花费一些时间,大家耐心等待,导入完成会有提示,然后再点右上角三个点按钮,选择“设置TTS”,即可修改系统默认TTS引擎。
为了提高朗读稳定性,建议给予必要权限,比如电池优化等,至于要配合使用的小说软件,我们能自由选择,只要有朗读功能就行,比如,很多人常用的阅读app、搜书大师、静读天下等软件都可以。有需要的用户可以下载体验!
MultiTTS最新版(文字转语音工具)介绍
1、支持超过50种语言,有120多个声音。
2、支持表情符号
3、可通过用户词典轻松定制发音。
4、可定制朗读速度和音调。
5、可设置数字和标点朗读偏好。
6、还有更多功能!
软件亮点
1、文本到语音合成具有不同的设置和语言
2、HTTP服务器模式用于广泛的应用范围
3、保存文本供以后使用
4、输出为WAV文件
multitts怎么用
1、首先下载MultiTTS安卓官方版,这里还需要下载音源包进行解压,可以用云盘进行打开;

2、打开软件之后,默认是没有任何音源的。这时我们需要导入我们解压的两个音源(切记:音源压缩包不用解压)。

3、这里需要再次注意:只能用系统文件管理导入,第三方文件管理APP导不了会出现导入失败的现象。

4、我们通过上面的方法导入两个音源后,可以看到这样就大功告成了。
右边耳机小图标点击可以试听,这里不光有小爱同学上面的音源,而且还有各大明星、原神里面的游戏声源。点击即可切换任意音源。
我们长按发言人的头像还可以进行基本的编辑:语速、音量等等。

5、当你选了外语音源后,不管你手机页面展示的哪国文字,他都能给你随时口译成你选择的音源。甚至方言也可以转化出来!
MultiTTS安卓官方版怎么读小说
1、点击软件右上角的按钮选择导入语音包,等待一会就有数据了;导入成功之后,就能试听并编辑这些声音了,可以长按它们的头像,单独设置它们的语速音量等参数;

2、要设置系统默认的TTS,可以右上角切换一下;

3、然后会弹出一个授权提醒,点击确定即可;

4、之后在其他看小说的软件里,选择用系统默认的TTS引擎或MultiTTS朗读就行;

5、不只是用来读小说,在其他可以自定义发声的软件也能正常使用。如果语速不对劲的话可以自己手动调整一下。
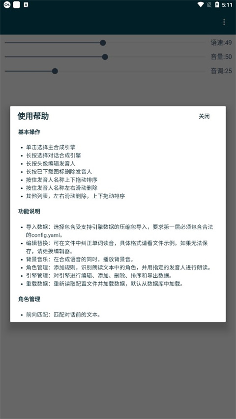
使用说明
基本操作
单击选择主合成引擎
长按选择对话合成引擎
长按头像编辑发音人
长按已下载图标删除发音人
按住发音人名称上下拖动排序
按住发音人名称左右滑动删除
其他列表,左右滑动删除,上下拖动排序
功能说明
导入数据:选择包含受支持引擎数据的压缩包导入,要求第一层必须包含合法的config.yaml。
编辑替换:可在文件中纠正单词读音,具体格式请看文件示例。如果无法保存,请更换编辑器。
背景音乐:在合成语音的同时,播放背景音。
角色管理:添加规则,识别朗读文本中的角色,并用指定的发音人进行朗读。
引擎管理:对引擎进行编辑、添加、删除、排序和导出数据。
重载数据:重新读取配置文件并加载数据,默认从数据库中加载。
角色管理
前向匹配:匹配对话前的文本。
后向匹配:匹配对话后的文本。
匹配规则使用正则表达式。
软件会先进行所有前向匹配,在前向匹配没有结果时,才会进行后向匹配。
匹配规则为空或正则表达式错误时,会自动取消激活。
引擎管理
类型:引擎类型,目前仅支持添加http引擎。
代号:引擎的内部表示,请使用字母数字和下划线。
请求头:发送http请求时使用的请求头。
URL:http链接,java script表达式请用{{}}包裹。
URL中支持引用的值:
voiceCode:发音人代号
speakText:要合成的文本
speakSpeed:语速,取值0~100
speakVolume:音量,取值0~100
params:参数数组,对应发音人的参数,已进行分割
其他
如果应用被杀后台,请设置电池优化、后台运行、关联启动等权限。
导入压缩包时如果错误信息包含zip关键字,可能是下载压缩包时出错。
软件优势
1、可以选择,包括男声、女声、童声等,根据用户不同的喜好来进行选择。
2、语音质量非常高,声音非常清晰、自然,可以保证用户有良好的听感体验。
3、根据自己的需要将文本转换成MP3、WAV、OGG等格式的音频文件。