甘快办家app电补贴怎么申请领取
1、输入手机号实名注册登录。
2、申领资格码:点击首页右上角“切换城市”切换到您所在县区,进入“大规模设备更新和消费品以旧换新专区”,依据自身需求,准确选择商品品类,如汽车置换更新、家电以旧换新等,同时选择您在白银市的购买地县区,如实填写银行卡信息和甘肃省省内收货地址,完成后一键申领资格码。
3、核销资格码:成功申领资格码后,在白银市内参与补贴政策的合作商家处,展示资格码挑选并购买您心仪的补贴商品。交易完成后,系统会自动核销资格码,并提交补贴申请,无需您再手动上传发票、签购单等资料,真正做到省心省力。待审核通过,补贴资金将直接拨付至您之前填写的个人银行账户。
甘快办app怎么申请育儿补贴
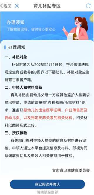
1、选择“甘肃省省本级”,下拉即可看到育儿补贴专区
2、查看申请办理须知
3、输入补贴对象
4、完成申报,待审批通过后,补贴资金将发放至提供的银行账户,随时可查看受理进度
因特殊原因无法通过线上申领的群众,可以关注所在地官方信息,在开放申领后携带父母双方户口本、出生医学证明等相关材料,到婴幼儿户籍地乡镇、街道进行办理,大家根据自身实际情况,自主选择办理渠道,但无论线上线下,都须认准官方渠道,谨防被骗
软件介绍
1、众多的热点政务服务资讯轻松获取。 2、专业好用办事的指南服务实时办事进度查询。 3、多样热点生活服务如统一支付快递查询身份证办理。 3、线上即可完成个人以及法人的各项办事哦。软件特色
1、找政府办事,在线查询、办理、预约一站搞定,涵盖社保、出行、水电气等; 2、做热心市民,向政府献言、帮助邻里、参与城市重大事项,一步到位; 3、寻公共资源,文化、体育、教育、医疗设施一网打尽,覆盖学校、社区卫生机构、文化体育场馆等; 4、应用广场,聚合最热门的移动应用于一身,打造最实用的专属应用广场; 5、全文检索,集成全文检索引擎,对聚合的全部资源进行全文检索,快速定位所需的服务信息; 6、个性化订阅,甘肃政务服务平台app还拥有海量信息资源,提供个性化资源订阅服务,构建属于自己的个性化智慧门户。更新日志
v2.3.2版本
BUG修复。

