悦秀会app特色
1、会员尊享多重权益,当用户升级为这里的会员之后即可体验物业服务的特权服务 2、支持在线管理房产,业主可以在此添加自己房产信息从而在线管理房产 3、会员积分随时兑换,进入这里的积分商城则可以使用积分免费的兑换任意一种礼品 4、体验商品包邮服务,在此兑换的任意一种商品都不需要支付额外的邮费 5、足不出户处理事务,对于各种各样的物业事务在不出门的情况下可以直接处理 6、具备多个赚积分渠道,签到、邀请好友、参加线上活动、做任务都能赚到积分软件功能
1、优惠 即将购房,注册成功即可享受最高98折的购房优惠 2、贴身的物业管家 小区公告、生活缴费、报修投诉、在线客服,全方位社区服务 3、民生服务小助手 跑腿代购、快递服务、智能家居、绿色行动,共建小区生活圈 4、智慧小区生活圈 热点资讯、企业招聘、房屋租赁,二手物品交易,美好生活从这开始悦秀会app下载后怎样使用?
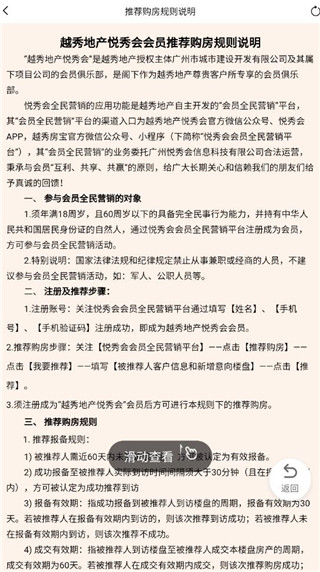
1、打开软件后,点击推荐说明,里面有详细的推荐购房规则,有问题还可以查看新手攻略
2、如图可以看到详细的推荐购房规则
更新日志
v2.2.15版本
稳定性改进和错误修正。

