三国志霸道台服特色
1、个性丰富、勇猛善战的三国代表武将 曹操、刘备、孙权、吕布……等多位三国志武将与你一起并肩作战! 游戏中每个武将都会有不同的技能、能力属性,显现出专属的“强大”以及“个性”!并搭配上专属的日文配音,让你更能融入《三国志》系列的气氛中! 2、即时战斗系统 游戏採用MMO即时战斗模式,让玩家可以真实感受到三国时期乱世的“龙争虎斗”! 游戏中可对出征的部队进行即时指示,并根据战况判断来自由更改目标,与武将完美搭配作战,将会是玩家获得胜利的关键! 3、内政发展都市 玩家将在游戏中担任一城之主,管理内政、发展都市建设也是非常重要的一环,玩家需要运用自己的战略来发展势力、强化设施、开发兵器、研究技术,才能踏上称霸之路! 4、军团之间互相衝突的攻城战 游戏中独特的军团“攻城战”系统,玩家将彼此战略合作,齐心协力进行大规模战斗,上演一场场精采激烈的攻防大战。 不要再犹豫了!一起与伙伴们佔领所有都市,完成一统中原的霸业!游戏亮点
1、玩家在3D整张地图的宽阔中原土地上,化身为都市君主,以“将世间一切都据为己有!”为概念,相互争夺土地、宝物、名誉等等所有之物,并朝一统中原为目标努力。 2、战斗会依照玩家的指示行动,上千部队的即时战斗。无论是援军、夹击、集团战等,展开玩家指示将直接影响胜负结果的白热化战斗。 3、快来这里加入军队,与其他玩家一起征服城市!无数部队在其中发生冲突。通过制定自己的战略,征服和保卫众多关键地点,统治城市。三国志霸道抽奖活动攻略
抽奖概要 抽奖可透过特定行动来得到抽奖券,再由消费10张抽奖券换得抽奖Pt来换取各种道具的活动。至于可交换的道具库存为跟服务器内所有君主一起共享,所以要速速换起来才不会被抢走。
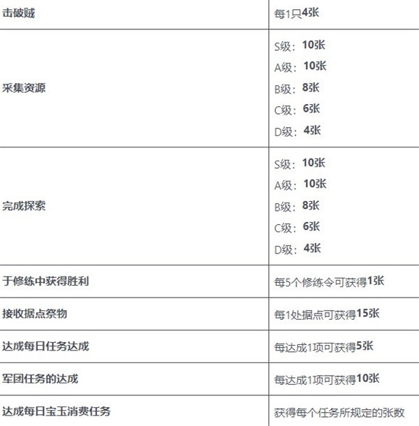
1、获得抽奖券的方法
2、每日宝玉消费任务
期间限定任务─消费宝玉可获得抽奖券,也一并举行。可以从任务画面的期间限定栏位确认内容及报酬。
3、每日任务及抽奖券获得张数
4、可于采集场获得的抽奖券
5、抽奖可获得道具一览
推荐理由
1、由【日本光荣特库摩】原厂开发MMO战略模拟手游。 2、透过3D大地图指挥号令,享受千人战场的即时战斗快感。 3、管理内政、发展都市建设,运用战略来强化自己的势力。 4、经典武将日文配音,搭配战斗动画重现乱世武将个性。 5、定期推出充满特色的赛季活动,与军团伙伴迈向统一天下之路。更新日志
v1.21.02版本
优化游戏体验游戏截图







