游戏特色
1、专属定制 让我可以随心所欲的定制专属游戏世界,而且鼠标可以随便拖拽,轻松安排游戏顺序; 2、休闲放松 是你在餐前饭后的悠闲自得,是你在生活重压之下的发泄放松; 3、最大平台 全球最大的休闲游戏平台,这个头衔很荣耀,但并不重要; 4、好友联机 能够和在线的QQ好友一起进入房间自动匹配休闲房间。游戏亮点
1、花样新玩法 真人实时匹配对战,实时连麦,边玩边聊,拼手速、拼脑力。还可以邀请微信/QQ好友一起玩哦~ 2、游戏类型多 纸牌接龙、太空跳跃、迷宫追逐…考智力、考手速、考技巧,手眼脑,样样少不了! 3、游戏节奏快 H5小游戏,无需下载,随点随开,每局只需几分钟,随时随地都能玩,琐碎时间嗨起来! 4、限时小比赛 每天午间、晚间专场等你来参加,海量奖品拿到你手软!QQ游戏最新手机版怎么注销账号
1、首先进入QQ游戏软件当中,打开“我的”,点击右上方进入设置;
2、点击打开其中的“平台账号注销”,如下图所示;
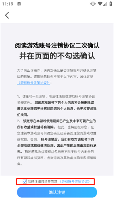
3、勾选上注销协议后点击下一步,二次确定注销协议后,点击“确定注销”;
4、接下来返回登录界面,重新登录刚才注销的账号即可。
以上就是QQ游戏怎么注销账号的具体步骤了,希望可以帮到大家。
QQ游戏最新手机版怎么删除游戏
1、进入游戏主页,点击进入下图所示“我的”;
2、其中会记录玩家曾经游玩过的游戏,我们点击打开“更多”;
3、选择想要删除的游戏,点击三个逗号图标即可唤出删除游戏的操作,具体操作如下图所示。
亮点优势
1、【海量游戏 免费畅玩】 超300多款优质游戏,免费提供! 2、【经典棋牌 原汁原味】 欢乐斗地主等全民经典棋牌游戏,原汁原味好玩的停不下来! 3、【无需下载 即点即玩】 无需等待下载,不占内存,随时随地想玩就玩! 4、【休闲游戏 轻快体验】 轻休闲游戏,让玩家轻松畅玩其中,百玩不厌! 5、【丰厚礼包 助你超神】 Q币/蓝钻/视频会员/多种游戏礼包,周周免费领!更新日志
v8.4.5版本
修复了一些BUG。游戏截图







