Rhino8中文版是一款专业的3D建模软件,利用它可以创建、编辑、分析、提供、渲染、动画与转换NURBS线条、曲面、实体与多边形网格,并且不受精度、复杂、阶数或是尺寸的限制;它能轻易整合3DS MAX 与Softimage模型功能部分,对要求精细、弹性与复杂的3D NURBS模型,有点石成金的效能;Rhino犀牛8软件拥有强大的3D工具,适用于机械设计、科学、工业、3D动画等广泛的领域,支持obj、DXF、IGES、STL、3dm等不同格式,适用于所有3D软件,允许设计师从设计草稿、手绘到实际产品,或只是一个简单的想法,欢迎大家前来本站下载使用!
2、点击设置按钮。
3、直接在路径上手动更改安装位置(注意:更改位置不能带有中文或特殊符号),然后勾选语言:中文(简体),接着将2个选项取消勾选,最后点击现在安装。
4、软件正在安装中,请耐心等待安装成功。
5、软件安装成功,点击关闭。
温馨提示:
解压【Crack】前:必须要先关闭“所有杀毒软件(部分电脑自带的“McAfee”也要关闭)、防火墙、Windows Defender”,否则可能会被杀毒软件误杀清除程序或致无法正常运行。
6、鼠标右击解压出来的【Keygen】选择【以管理员身份运行】。
7、仅保留勾选【Delete all……】和【Install……8】,点击【Install】。
8、等待安装完成……
9、点击【Finish】。
10、鼠标右击【屏蔽联网检测验证】选择【以管理员身份运行】。
11、当提示“完成”后点击右上角【X】退出。
12、双击桌面【Rhino 8】图标启动软件,安装成功!
菜单栏可以缩进,并且有渐消的效果,提升用户体验,但是感觉并不流畅。
新增了一个暗夜模式,B格贼高,看着像CAD界面了。
新增了一个Manage UI window layout功能,可以储存Rhino工作界面,这在工作中比较好用,是会影响到workflow的,比如个人喜欢把CPlan也开着。
这个Reset Rhino的命令也很好用啊,可以重置界面,单独重置工具栏等。
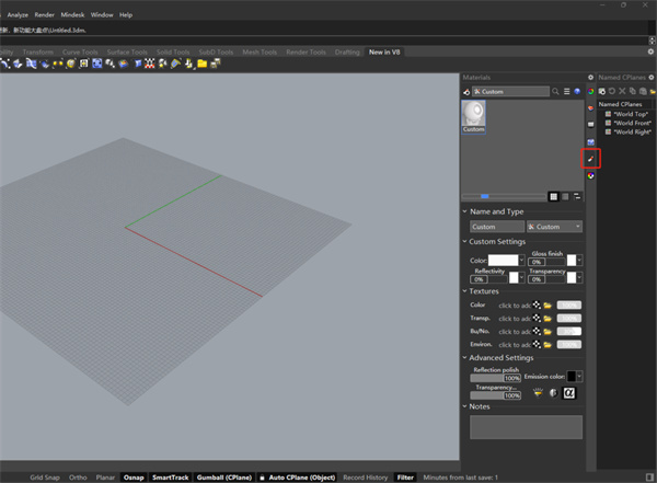
常用的材质面板也改了,就像是在用MAC版的Rhino一样,众所周知,Mac版的Rhino就贼难用。
BlockEdit界面,可以更方便的编辑块当中的物件,比较方便。
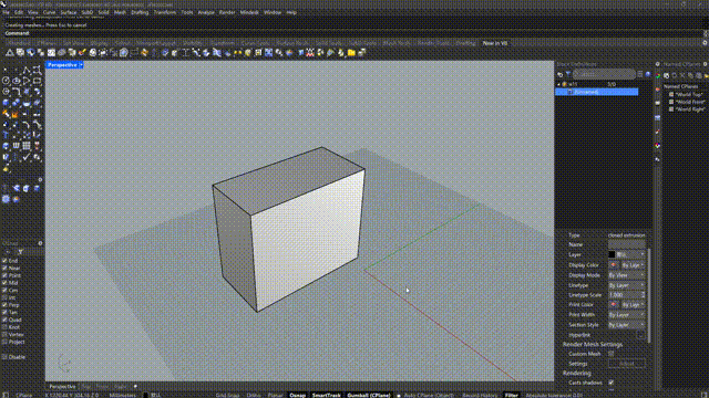
二、PushPull工作流
全新的功能命令键,叫嚣SU
再配合上AUTO CPLANE这个命令,Rhino就没有SU可以超越的地方了
Cplane是Rhino当中非常重要的一个功能,对于处理复杂形态很有帮助
很神奇,很方便,但是实际运用中,我很少做这样方方正正的建筑,我们做的会更复杂,因此这个功能我猜测对于我现在的工作流不会有太大影响
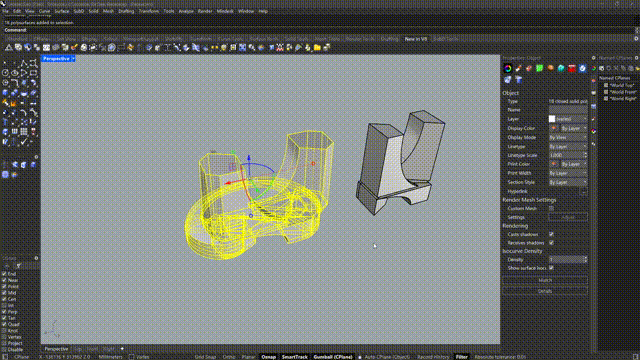
三、SubCrease工作流
升级后的命令,Rhino和Maya
可以选择Crease的程度,以前只能CreaseAll,这些Rhino的Crease命令不会输Maya了,但是感觉还没有maya控制那样的流利越来越接近
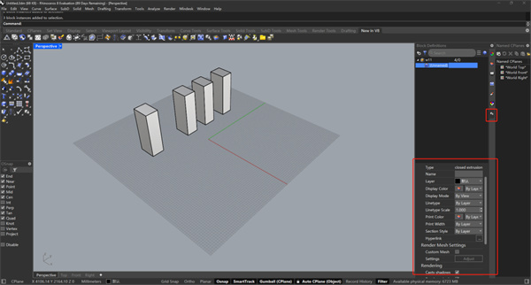
四、ShrinkWrap工作流
生成物件的包裹网格,用于3DPrint
可以定义生成的网格物的细化程度,这里定位300,如果更小的话,生成的模型也会更精细,但是也会更卡
4000和300网格大小下生成的模型,这个工具可以用于3D打印的模型优化,我就是利用它(当时WIP版本)来进行打印的
五、Section Tools
Rhino学Revit直出剖面,不用进CAD填充了
找到 Wall 图层,然后在剖面样式属性下,点击无。剖面样式对话框打开,您可以为图层设置自定义样式。在对话框中,将剖面线图案设置为 Hatch1,将旋转设置为 45 度,将缩放设置为 5,将背景设置为 无,然后单击确定/应用。
选择位于 Earth 图层的物件,进入属性面板,在剖面样式下展开列表并点击自定义。此操作将打开剖面样式对话框。设置剖面线图案为 Earth,旋转为 45 度,缩放为 2,然后点击确定/应用。
想要探索其它物件的剖面样式,请选择位于 Foundation 图层中的物件,打开物件属性面板,在剖面样式属性下点击自定义。要更新剖面的位置,请选择位于 Sections 图层中的截平面,然后拖动或旋转截平面就可改变剖面位置。
下面是剖面填充的演示,演示案例是KPF的Great River Center的幕墙节点,这里面还有个问题,就是Rhino当中填充样式的处理,这个问题我们下次再说道说道。
当然,官网当中还有很多新功能,感觉贼有意思,等待大家慢慢发掘。
Rhino8安装激活教程
1、选择“rhino_en-us..exe”,鼠标右键以管理员身份运行。
2、点击设置按钮。
3、直接在路径上手动更改安装位置(注意:更改位置不能带有中文或特殊符号),然后勾选语言:中文(简体),接着将2个选项取消勾选,最后点击现在安装。
4、软件正在安装中,请耐心等待安装成功。
5、软件安装成功,点击关闭。
温馨提示:
解压【Crack】前:必须要先关闭“所有杀毒软件(部分电脑自带的“McAfee”也要关闭)、防火墙、Windows Defender”,否则可能会被杀毒软件误杀清除程序或致无法正常运行。
6、鼠标右击解压出来的【Keygen】选择【以管理员身份运行】。
7、仅保留勾选【Delete all……】和【Install……8】,点击【Install】。
8、等待安装完成……
9、点击【Finish】。
10、鼠标右击【屏蔽联网检测验证】选择【以管理员身份运行】。
11、当提示“完成”后点击右上角【X】退出。
12、双击桌面【Rhino 8】图标启动软件,安装成功!
Rhino8特色
1、不受约束的自由造型 3D 建模工具。以往您只能在二十至五十倍价格的同类型软件中找到这些工具。Rhino 可以建立任何您能想象的到的造型。 2、精确性,完全符合设计、快速成形、工程、分析和制造等各种类型的需要,大到飞机小到珠宝所需的精确度 Rhino 都可以达到。 3、兼容性好,可以与其它设计、制图、CAM、工程、分析、渲染、动画以及插画软件兼容。 4、读取与修复网格及高难度的 IGES 文件。 5、易学易用,非常容易学习使用,让您可以专注于设计与想象而不必分心于软件的操作上。 6、高效率,不需要特别的硬件设备,即使在一般的笔记本电脑上也可以执行。 7、开发平台,数以百计的专业 3D 建模软件。 8、经济实惠,它是一种常规的硬件,学习快速、价格实惠且无需维护费用。 9、跨平台: 世界上最通用的 3D 建模软件,在 Windows 和 macOS 上都适用。Rhino犀牛8软件新功能盘点
Rhino8新功能盘点,从UI界面到新功能,全方面了解在Rhino8当中有哪些变化,对于建筑师来说又会在workflow或者设计上有什么改善。 一、UI界面 崭新的UI界面,模拟MAC版本
菜单栏可以缩进,并且有渐消的效果,提升用户体验,但是感觉并不流畅。
新增了一个暗夜模式,B格贼高,看着像CAD界面了。
新增了一个Manage UI window layout功能,可以储存Rhino工作界面,这在工作中比较好用,是会影响到workflow的,比如个人喜欢把CPlan也开着。
这个Reset Rhino的命令也很好用啊,可以重置界面,单独重置工具栏等。
常用的材质面板也改了,就像是在用MAC版的Rhino一样,众所周知,Mac版的Rhino就贼难用。
BlockEdit界面,可以更方便的编辑块当中的物件,比较方便。
二、PushPull工作流
全新的功能命令键,叫嚣SU
再配合上AUTO CPLANE这个命令,Rhino就没有SU可以超越的地方了
Cplane是Rhino当中非常重要的一个功能,对于处理复杂形态很有帮助
很神奇,很方便,但是实际运用中,我很少做这样方方正正的建筑,我们做的会更复杂,因此这个功能我猜测对于我现在的工作流不会有太大影响
三、SubCrease工作流
升级后的命令,Rhino和Maya
可以选择Crease的程度,以前只能CreaseAll,这些Rhino的Crease命令不会输Maya了,但是感觉还没有maya控制那样的流利越来越接近
四、ShrinkWrap工作流
生成物件的包裹网格,用于3DPrint
可以定义生成的网格物的细化程度,这里定位300,如果更小的话,生成的模型也会更精细,但是也会更卡
4000和300网格大小下生成的模型,这个工具可以用于3D打印的模型优化,我就是利用它(当时WIP版本)来进行打印的
五、Section Tools
Rhino学Revit直出剖面,不用进CAD填充了
找到 Wall 图层,然后在剖面样式属性下,点击无。剖面样式对话框打开,您可以为图层设置自定义样式。在对话框中,将剖面线图案设置为 Hatch1,将旋转设置为 45 度,将缩放设置为 5,将背景设置为 无,然后单击确定/应用。
选择位于 Earth 图层的物件,进入属性面板,在剖面样式下展开列表并点击自定义。此操作将打开剖面样式对话框。设置剖面线图案为 Earth,旋转为 45 度,缩放为 2,然后点击确定/应用。
想要探索其它物件的剖面样式,请选择位于 Foundation 图层中的物件,打开物件属性面板,在剖面样式属性下点击自定义。要更新剖面的位置,请选择位于 Sections 图层中的截平面,然后拖动或旋转截平面就可改变剖面位置。
下面是剖面填充的演示,演示案例是KPF的Great River Center的幕墙节点,这里面还有个问题,就是Rhino当中填充样式的处理,这个问题我们下次再说道说道。
当然,官网当中还有很多新功能,感觉贼有意思,等待大家慢慢发掘。

