卧龙吟腾讯客户端特色
1、经典传奇题材,热血重现,万人争霸激战厮杀,自由交易随性玩。 2、全新打造的经典传奇世界等你体验,自由度超高,无限畅玩。 3、超高的装备爆率,各种极品神装都会轻松获取,让你畅快游玩。 4、多种游戏模式,超多经典玩法带来极致的游戏乐趣。 5、经典的战法道三大职业任由玩家选择,开服活动,万人在线。 6、超大世界地图等待着你的探索,让你可以自由的探索。卧龙吟手游酒馆系统介绍
酒馆充斥着形形色色的人物,汇聚了五湖四海的讯息。除了能会谈市井小贩,也能跟三国历史名将对话,更有传说中的仙人隐匿于此,多多与之会谈,请神出山,共图霸业。 当主公的主城等级提升到100级,主城之中就会出现酒馆建筑。
踏入酒馆之中,会遇到形形色色的人,与之会谈可获得游戏资源,比如金币、银币、战功、民心。每天凌晨4点会刷新6次免费会谈,用完之后可花费金币继续会谈。
想要会谈到历史名将,主公可使用【寻访他城】和【请人喝酒】功能,遇到心仪的武将与之会谈,将其招募至麾下。【一键会谈】功能需要VIP8才可以使用哦。
当主公的主城等级达到200级且所在区服完成霸业成王败寇阶段之后,酒馆之中除了能遇到历史名将之外,还能遇见神秘仙人和神仙武将。
常驻的神秘仙人有左慈、紫虚上人、祢衡、南斗仙人、于吉。与之对话可获得武将的统武智三维属性和兵力值。另外活动会开启特殊神仙,比如司马徽、孟公威等,他们给属性值比常驻仙人给的多多了。
那与神秘仙人会谈获得的武将属性怎么用呢?点击右下角的属性按钮,进入属性分配界面。武将所能分配的三维属性和兵力值上限与其转生次数有关,具体公式如下:
统率、武力、智力上限=武将当前转生数X2
兵力值上限=转生数*4000
武将三维属性的提升可以大大的增强战斗力,另外值得提一下的是,点将台上的武将无法进行属性值的分配哦。
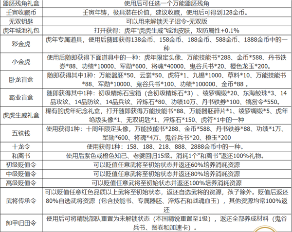
卧龙吟手游装备道具表
卧龙吟腾讯版装备及武将选择攻略
【武将选择及顿悟】 1、前期:指130级前,如果会谈到各种神将,比如沮授田丰等,果断练起而且要顿悟。如果没有会谈到就老实赚声望,练虎啸流,在虎啸流的同时,先顿个张任和王异,PK 推图直接就120级了,过塔50也比较好用。可以后顿锁奴,配合虎啸流推图可以到130。 2、中期后期:130-150。三国各有特色。 蜀国诸葛东风一路吹到150无压力,当然张飞也需要一路陪同。需要顿悟的也就诸葛一人而已,要练的将华佗、巩志、简雍(必顿)、刘备、张飞、诸葛(必顿)、审配(必顿)或姜维、黄月英、赵云和关羽有将位的先练,将位少的后练。会谈到雅丹或迷当立即练起。 吴国苦熬到大都督周瑜出山,苦日子就倒头了,攒的食物直接顿了,一路4鼓无脑推图到150.要练的将不多:主要是周瑜(必顿)、孙策、小乔(必顿)、孙权、审配(必顿)、巩志、陆抗、华佗、甘宁。 魏国要练的将:曹操、夏侯淳、甄姬、曹植(必顿)、巩志,徐晃(必顿)、许诸、刘表、郭嘉、张辽、满宠(必顿)。一路配合放牛娃到150级。 (备注:新人千万不要乱顿武将。游戏里真的是食材奇缺,没小号运酒真的混不下去…) 【装备选择】 1、前期(130级以前)的装备用过图和成就给的过度装备稍微强化下就能推图了,当然,一红马一红书要强满。 2、中后期(130级以后)是紫装和橙装的时代。在选择上很多人都很迷茫。一味的升级换代,但没仔细看升级的性价比高不高,主要是新版本的应龙套和90-100的过度橙装的选择问题。下面请看数据,相信你看了后会明白如何选择装备。更新日志
v6.0.7.2版本
一、神皇武将 金·钟会、金·高览、金·文聘 二、副本相关 1、新增主线副本:名将传-火烧洛阳 2、新增困难副本:蜀国势力-蛮王受执 3、新增支线副本:吴国势力-三郡易主 4、副本新增天时地利系统。 5、从副本蜀国势力-占天荡山开始,降低军团npc数量,调整到7个。 6、删除副本“名将传-太师暴乱”中的副本军团。 三、优化与新增 1、新增阵型:钩行阵(战攻),玄襄阵(策攻)。 2、新增第十个军印位:解锁需主城325级,5000金。 3、兵书宝剑峡新增101-150层。 4、新增兵书:太平清领道。 5、战报优化:显示武将专武等级。 6、孩子主政、监国界面优化。 7、试练塔增加调整武将按钮。 8、武将结义条数扩充到四列。 9、部分武将专属宝物技能调整。 四、问题修复 1、修复技能恶来烈魄、恶鬼缠身吸血可驱散问题。 2、修复buff【谗言】pvp中不生效问题。 3、修复困难副本丞相南征npc次数问题。游戏截图







