Cinema 4D 2026,简称C4D 2026,是由Maxon公司推出的一款专业3D建模、动画、模拟和渲染软件,其内嵌的工具集具有快速、强大、灵活且稳定等特性,可使用户的3D工作流程更轻松高效的用于设计动态图形、视觉效果、AR/MR/VR 和游戏开发,无论您是单独工作还是团队合作,Cinema 4D 都能提供令人惊叹的效果,目前广泛用于影视、广告、设计等领域。
C4D 2026搭载了全新的实时全局光照引擎HyperLight,使视窗预览效果接近最终渲染,并优化了液体模拟碰撞效果和交互式对象复制操作,可大幅提升工作流程效率。而在性能方面,C4D 2026集成了GPU的Redshift渲染引擎,速度提升约40%,且通过新型内存管理技术增强了大型场景的处理能力,加以程序化动画系统、增强的UV工作流以及更好的USD支持,可进一步加强在运动图形、产品可视化和游戏开发等领域的应用!
2、点击【前进】。
3、更改安装位置,点击【前进】。
4、点击【前进】。
5、正在安装中,请稍等。
6、安装完成,勾选启动并点击【完成】。
7、点击右上角【X】关闭激活失败界面。
8、根据自己的情况选择补丁文件夹,如果您有RS订阅,请尝试使用文件夹'01'中的dll, 否则使用'00'文件夹中的dll,将文件夹里面的2个补丁全部复制到安装目录位置中进行替换。。
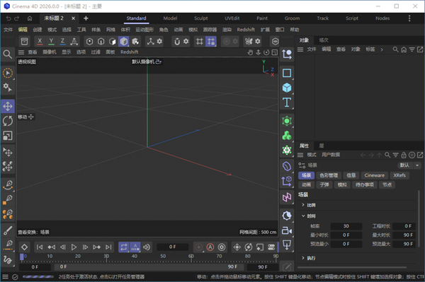
9、打开Maxon Cinema 4D,界面为中文语言,且已成功激活!
Cinema 4D 2026安装激活教程
1、双击运行【Cinema 4D_2026.exe】进入安装界面。
2、点击【前进】。
3、更改安装位置,点击【前进】。
4、点击【前进】。
5、正在安装中,请稍等。
6、安装完成,勾选启动并点击【完成】。
7、点击右上角【X】关闭激活失败界面。
8、根据自己的情况选择补丁文件夹,如果您有RS订阅,请尝试使用文件夹'01'中的dll, 否则使用'00'文件夹中的dll,将文件夹里面的2个补丁全部复制到安装目录位置中进行替换。。
9、打开Maxon Cinema 4D,界面为中文语言,且已成功激活!

