超时空星舰官方正版特色
1、建造由你自己设计的史诗飞船; 2、横截面整体飞船的战斗操控和紧急策略调整; 3、探索超大宇宙中的未知行星、星系、太空的秘密; 4、招聘训练船员,为不同的房间需求配置专属船员; 5、为系统和船员分别编程设置情境AI指令,允许自动战斗和离线游戏; 6、控制和管理飞船的能力与资源分配; 7、与其他真人玩家进行对战掠夺资源或发展外交; 8、构建并部署支援艇来增强你的飞船; 9、完成众多的任务与参与各种赛事; 10、征服太空中的外星人、海盗、虫族; 11、建立研究中心,研究特殊玩法、武器、能力、技术; 12、结成舰队,并与您的朋友并肩作战取得胜利; 13、用纳米涂料和贴纸装点你的个性飞船; 14、打造市场,自由定价物品与线上玩家交易。超时空星舰新手攻略
《超时空星舰》是一款神奇的游戏,它有众多的标签:Steam移植、多人联机、模拟经营、像素、养成、策略、星战等等,作为萌新,刚上手你可能会有点懵,套用国际服老玩家的一句话,这游戏玩法类似部落冲突,但是它有非常独特且极其核心的AI玩法,是你很难在其他游戏体验到的,也是你超越氪金用户的强大存在。
下文将从你建号开始帮助你了解星舰,萌新跟上我的脚步!
游戏开始你就需要选择你的派系:海盗、联邦或卡塔利恩。三个派系的飞船外观、空间、船长属性、超武、PVE内容将不一样,由于本次是删档测试,建议玩家还是选择自己喜欢的派系体验,游戏首发时再行选择就好了。请注意一旦选择派系将不能更改。
玩家可以根据自己的战术目的来合理安排自己所需建造的房间。
建议优先升级资源类的原油收集室和矿物储藏室,防止掠夺资源太多爆仓同时也为升级其他建筑进行扩仓。
支持类需要优先升级寝室、电力室、研究室,寝室能决定你可上线的最大船员数从而提升战斗力,电力室为能力房间(既右上角有绿格子/电量需求)提供电量,研究室可以帮你研究更多先进的弹药、技术、玩法等。
防御类房间中,护盾和指挥室建议你顶配升级,护盾可以在PVP中很好的保护你的舰船,指挥室决定你可编程的AI指令数。联盟也建议提早搭建,加入联盟可以借盟友的船员,他是独立于你本身船员限额的。
武器类房间全部都需要电力支持,优先升级哪个还是要看个人的战术,建议优先搭建传送,它可以将你的船员传送到敌舰上破坏,在前期是属于非常强有力的进攻手段!
你需要特别注意每个房间的属性,为房间配置相应属性的船员能极大增强房间能力。
搭建时,建议将同类的房间分开放置,避免敌人登录后被一次性破坏,特别是电力房间,不然你的舰船瞬间就陷入瘫痪。
电梯可以使船员在上下层房间通行,由于每次只有一个船员通过,建议电梯配置多条并以短小精悍为主,避免PVP时过多船员等待电梯造成拥堵。
装甲可以极大增强房间防御能力,建议优先升级,特别是对能力房间的防护。装甲不建议贴着飞船边缘放置,最好放置在两个房间的中间层,因为贴近装甲的房间都能加强防御。
船员分1-7星,除了6星是特殊以外,都可以通过合成得到高一级船员,你的船长是6星船员。他非常强大,建议优先升级。
船员有不同的星级、团队、技能、属性、装备。
你可以收集上线多个同团队的 船员,即可激活BUFF加成,相关信息可以在设置的最后一项收集品里查看。
你需要根据船员不同的技能,来决定他的AI指令,例如银河炼金术士的技能是纵火,他可以是进攻AI登陆敌舰点燃房间。
船员的属性很重要,你需要认真研究每个船员的属性,将他们放置在不同属性的房间,编程不同的AI指令,并且进行不同程度的训练。训练分别在健身房和学院,一般健身房培养左侧属性,学院培养右侧属性,训练得到的属性是随机的,训练时间越长,加成属性概率越高。在研究室研究训练项目可提升概率。建议根据船员属性最高的一项来选择训练项目,使该船员的属性最大化。
目前大部分船员可穿2件不同位置的装备,论坛活动有送很多合装备的材料,记得去薅羊毛。你也可以通过PVE挖矿来获得矿物合成装备,或者通过pvp活动收集虚空粒子换取装备。
强烈推荐升级“先进的工程技术”,它可以增加你的同时修建房间数。
其他建议研究导弹室的弹药、培训或健身项目、机库的战机。对AI有进阶需求的需要在研究室2级时研究“蟒蛇”技术,它可以提供额外的人工智能设置选项。
你需要研究“星际贸易”技术,才可以访问市场。在这里,你可以选择出售原材料、半成品以及成品在市场和其它玩家自由贸易获取星币。
AI 系统=人工智能,你可以为你的每个能力房间和船员单独配置AI,以实现在战时的自动化运作。当你的舰船升到4级就可以搭建指挥室配置AI,指挥室级别越高,AI指令越多!“蟒蛇”技术可以增加指令。无法理解操作的萌新可以直接使用AI芯片,可以在游戏任务、PVE中得到它。
AI的玩法有多种,看个人喜好和战术配置。有跑修AI(船员快速修复我方损毁房间),集火AI(武器集中火力攻击敌方重要房间),进攻AI(船员登录敌舰破坏敌人重要房间)等等。
多打PVP,快速提升船员等级和掠夺资源。
前期在升级舰船的同时升级房间,提升船体综合实力,装甲记得提前装备。
认真研究AI配置,强大的AI能让你远远超越同级别的对手。
有效利用8小时的免费升级时间,加速房间升级。
优先研究“先进工程技术”,以达到同时房间修建数最大化。
完成游戏的日常任务,在页面右下角金色图标,利用任务送的双倍经验、双倍资源等提高打资源收益。
关注星系不定期的特殊活动,将在页面左上方你血条的旁边出现,会有限时的加成活动出现。
选择一个好的舰队。大树底下好乘凉,你可以获得免费星币、借高级船员等等。
其他提升实力的方法请往下文。
新手期:主要靠成就任务赚取星币,在游戏主页面右上角的奖杯里查看。
发展期:当你研究了“星际贸易”技术,你可以选择出售原材料、半成品以及成品在市场和其它玩家自由贸易获取星币。
红利期:抓住服务器玩家的主流等级,出售其合成的必要半成品或原料,或是出售PVP获得的资源等等。
每日太空中会不时有星币飘过,点击可获得。
加入舰队,可以每日在基地的印钞机获取星币。
开会员后卖彩票来获得星币。
零氪的玩家,攒星币的过程非常辛苦,每分钱都需要用在刀刃上。
强烈推荐优先研究“先进的工程技术”。
在每日礼包中购买人口房间,可以增加最大登船船员数(猫舍、圣诞树房等)。
在船员招聘中抽第一次传奇人物,必得5星。
购买每日福利小船的高性价比物品。
星舰并不是氪金就是一切的游戏,并且游戏氪金点很有限。只要你够肝,一样能到达巅峰。氪不氪金影响的主要是你到达巅峰的速度。
如果你是一个略有资产对游戏充值不抵触,并且想要快速成长的萌新。本文推荐最高收益和性价比的微氪套餐:
1、首充礼包,礼包赠送的高达,是前期使用传送虐菜的优质选择。
2、会员:会员在发育期是强烈推荐购买的,在PVP时可以多50%的经验以及资源加成!
3、通行证:性价比高,完成任务可持续获得装备或皮肤。
4、游戏礼包:分不同的内容,可根据自己需求购买。
以上几个活动为必备的氪金点,建议微氪玩家优先购买。
一种新货币,获取方式只有月赛以及充值奖励。
它拥有专属兑换商店,可以兑换游戏内装备等物品。
当你点击星币按钮,进入银行后可在最上方看到鸽子商店。
超时空星舰游戏界面介绍
《超时空星舰》是一款可自行搭建管理的星际飞船策略手游,开测在即,如果你是萌新,希望这篇说明能够帮到你,下面带来主界面的功能一览。 游戏主界面:
请注意上图右侧的红框部分,在下文按顺序做截图说明。
1、主要包括聊天界面和收件箱
2、包括兑换码以及游戏偏好设置。
3、包括了航行日志、排行榜数据、每日任务、成就、收集船员图鉴。
游戏战斗界面:
你需要特别注意的是,战时能力房间将只显示房间图标,你可以在房间的左上角看到该房间的图标。
超时空星舰船员大解析
《超时空星舰》中船员是至关重要的存在,他能帮你操控飞船、修复破损房间、增加武器装填速度、加快房间加载、登录敌舰破坏、攻击敌方船员、友军加血等等 星舰的船员有400多位!!关于船员的星级、团队、技能、属性、装备,都是你不得不了解的信息!
船员星级:1-7星
不同星级船员如何获得?
1-3星可通过船员招聘使用游戏资源抽取获得。
4、5星除了可以通过星币招聘抽取获得以外,还可以通过低一级别的船员合并获得。举例:两个40级4星船员合并可以获得一个5星船员。
6星船员是特殊的存在,只能通过运营活动获得,无法通过合成获得,如两个40级5星船员合并是获得一个7星船员。
作为船长的你,是一个6星船员,从一出生你就是一名最强船员!
7星船员只能通过合并获得。
当你的战舰达到10级,即可使用合成功能,2星以上船员均可合成。
船员团队分类
部分船员分不同的系列团队,每个团队都有独特的外观展示,团队中的船员包含不同的星级以及技能。每个团队都有独有的BUFF!团队船员收集得越多并登上舰艇,获得的BUFF就越强!
集满团队船员还可以获得团队头像。
船员的技能
每个船员都有不同的技能,船员等级10级时既可解锁技能。
技能主要包括修复和进攻,搭配设置每船员独有的AI指令,如何将船员能力发挥最大化,是对战胜利的决定因素之一,也是星舰策略的精髓所在!
纵火:使当前房间着火一定时间。
致命一击:对当前敌方目标船员造成一定损害。
烈焰足迹:自动对此房间持续放火一定时间。
紧急自救:恢复自身一定血量。
冰冻冲击:停止当前房间所有船员动作一定时间。
毒气:对当前房间内所有敌方船员造成一定伤害。
天降甘霖:恢复当前房间中所有友军一定生命值。
相位闪现:形成一个护盾,使该船员在一定时间内免疫状态效果。
紧急加速:增加当前房间的装填速度。
静电护盾:保护当前房间免疫所有攻击和技能,持续一定时间,在静电护盾持续期间内,被保护的房间可以加载,但无法被激活。
系统骇入:延缓房间的重载,并摧毁此房间内的所有非屏障类模块。不会在未供给电力的房间内生效。
超级拆迁:对当前房间及其所有模块造成一定伤害。
紧急修复:修理当前房间一定单位。
血之渴望:战斗速度加倍持续一定时间。
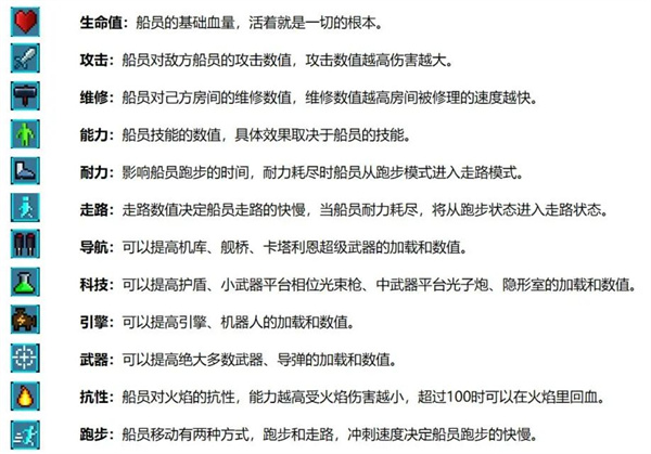
船员属性
你可以在船员档案看到船员的属性,不同的属性代表船员不同的能力值,通过将船员放置到健身房或学院进行训练,可以增加属性值。下图的绿色数字既通过训练获得。
不同的能力可以对房间产生不同的效果,训练哪个属性?指示船员修复还是进攻?设置怎样的AI指令?船员匹配哪个房间更优,是你需要深度研究的问题!
船员装备
你可以为船员穿上装备,装备可极大增强船员的属性。
装备包含头盔、护甲、饰品、腿甲、武器,目前几乎所有船员只能穿两件装备,不同的船员的可装备位置是不同的哦。
只有船长可穿满5件装备,其中也是只有船长才能装备宠物。
你可以通过材料合成或购买获得装备。
好啦,以上就是今天为大家带来的船员基础知识科普,我们《超时空星舰》见!
游戏亮点
1、【丰富多样的特殊事件】 超过百种各类随机性突发事件,丰富的奖励或是威胁性的灾害全都可能出现。 2、【多样的科技路线】 3种以上不同的科技发展路线,每一种都有的强烈的风格与特色,并且能够提供强大的助力。 3、【类型多样的舰船】 无论是火力强大的战列舰,还是外交使用的使节船,亦或是整个帝国象征的巨型泰坦星舰都拥有其特色与能力。 4、【独特的像素画风】 别具一格的像素画风让整个游戏看起来怀旧,但是在游戏中却有着令人着迷的游玩体验。游戏优势
1、全球首款在线上宇宙战略对战的太空飞船管理游戏; 2、在像素星舰,您将全面管理和运营一艘宇宙飞船; 3、不断巩固和提升您作为一名星舰船长,在浩瀚宇宙中的地位; 4、星际类的冒险玩法让游戏过程更加的丰富; 5、多样化的战舰任你选择,带你体验射击的无限乐趣!更新日志
v1.1.21版本
修复bug游戏截图







