233乐园最新版特色
1、游戏圈 为玩家提供游戏交流软件,分享你的游戏经历,以及和游戏相关的创作内容,真正的和其它玩家一起交流。 2、攻略 在游戏介绍页面的攻略板块,为你带来深度攻略和游戏资讯,同时提供对应的游戏工具,比如原神地图资源查询器等。 3、便捷后台 为开发者提供了一套实用便捷的后台,能够快速提交你的游戏或应用。软件亮点
1、搜索 233乐园免费提供沙盒、竞技、塔防、MOBA、射击、生存、角色扮演、休闲、动作、闯关、解压、赛车等游戏题材,只要你能想到的分类这里都有。 2、游戏库 每天都会抓取很多游戏,存放在游戏库中,可以随机寻找你想玩的游戏。 3、排行 排行榜主要分为人气、最新、飙升、下载和期待榜,可以轻松找到近期热门游戏,或者预约即将上线的新游戏。 4、个人中心 玩过的游戏、收藏的游戏在这里都可以找到,还有热门的游戏活动和其它功能,使用过程中遇到问题、或者对产品有建议也可以在这里反馈。233乐园怎么申请退款
1、首先在本站免费下载安装233乐园,进入软件之后,点击“我的”板块;
2、在这里点击“客服入口”;
3、选择充值问题;
4、如是未成年充值,则可以选择第一项“未成年充值退款”;
5、然后在微信搜索“龙威互动客服中心”公众号,关注;
6、关注之后选择“充值退款”,不要急着申请,可以先点击申请注意事项;
7、先在下面看看退款的注意事项;
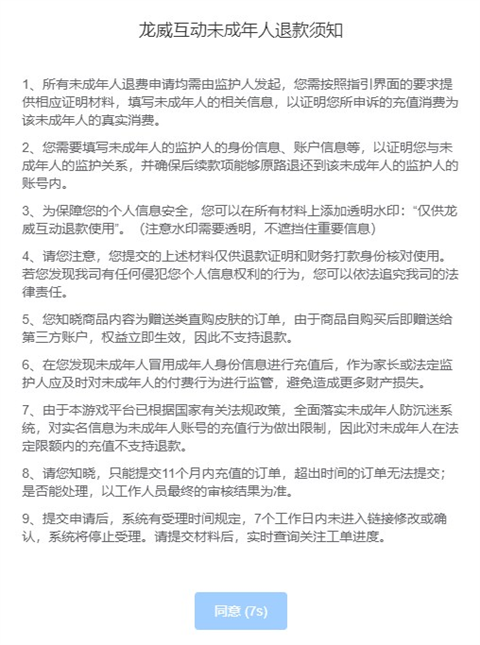
8、然后点击“申请入口”,进入之后会有未成年人退款须知,这里也要注意看哦!
9、看玩之后需要准备以下材料,
身份证明
材料1:未成年人出生证明
材料2:监护人户口簿户主页
材料2:监护人户口簿的个人页
材料2:未成年(小孩)户口簿个人页
拍摄一段您的小孩玩游戏的视频
充值的游戏区服、游戏ID截图
账号实名认证人手持身份证照片
账号实名认证人与未成年人关系证明
10、以及消费证明和特殊材料证明
消费证明:支付渠道流水证明;
特殊材料证明:能证明是孩子充值的材料包括但不仅限于:游戏内聊天记录,充值时的监控视频等。
整理完以上材料之后就可以提交了,提交之后工作人员会进行审核,申请结果以工作人员最终审核的为准哦!
更新日志
v4.79.0.1-4798769版本
*修复Bug,优化用户体验

