国家税务总局App专项附加扣除的申报操作指南
入口操作指南 1、入口流程:【首页】-【重点服务推荐】-【我要申报】
2、进去流程:点击底部按钮中【办&查】,即可看到界面上方中的【专项附加扣除】
3、专项附加扣除项目一览,总共7类
申报操作指南
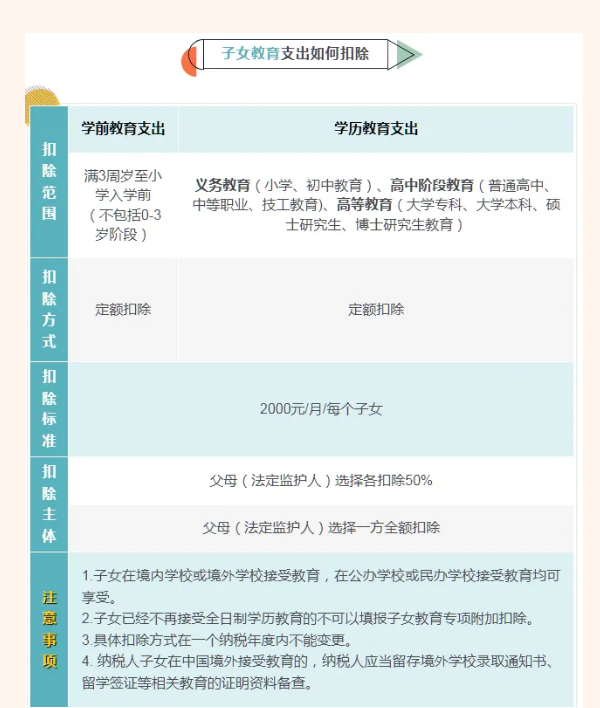
子女教育
1、点击【子女教育】-选择【扣除年度】,提前准备所需的材料信息,然后点击【准备完毕,进入填报】
2、点击【选择子女】-点击下方的【添加子女信息】,添加对应的子女资料。然后点击【保存】,设置扣除比例
3、点击【选择申报方式】-点击【提交】即可
住房贷款利息
1、提前准备所需的材料信息,然后点击【准备完毕,进入填报】
2、填写房贷信息,然后点击【下一步】
3、点击【贷款方式】进行选择,然后点击【下一步】
4、选择【本人是否借款】,以及【扣除比例】。然后点击【下一步】
5、选择对应申报方式,点击【提交】即可
住房租金
1、提前准备所需的材料信息,然后点击【准备完毕,进入填报】
2、填写本页的【住房租金支出信息】和【工作城市信息】,然后点击【下一步】
3、选择对应申报方式,点击【提交】即可。
软件特色
1、关于税务的资讯信息整合非常的完善,也会很及时的给大家推送哦 2、需要了解的信息可以很方便大家线上查询,丢失被盗的发票也是可以查询的 3、线上就可以预约税务服务,支持远程认证,最新的相关资讯可以一手掌握到呢 4、纳税人通过平台提供的统一入口、统一身份认证、统一风格界面和通用共享接口,自选办理业务 5、实现国地税之间的互相共享和传递,减少纳税人往返办税大厅的次数,缩短业务办理时间软件功能
1、通过扫码进行文书资料上传、提升办税服务效率; 2、可以进行发票查询、登录后进行发票申领; 3、查看通知提醒、税收政策和新闻、办税指南等信息; 4、进行小规模申报和纳税; 5、提供一些基本的涉税查询服务,如申报情况、缴款情况、纳税人认定信息查询,基本信息查询等; 6、查询全国的所有办税服务厅地址电话以及办税日历; 7、可以通过APP尽心纳税人服务投诉,在线咨询并查看结果,参与网上调查。软件亮点
1、具有强大的搜索查询功能,可以通过搜索查询业务和服务 2、提供开票申请业务,支持网上开票申请和税务凭证 3、提供非常贴心的服务指南,可以在线咨询服务流程、地点、业务 4、支持在线咨询服务,直接联系税务服务人员,不出家门为用户解决问题更新日志
v2.2.7版本
1.优化部分功能的用户体验。

