软件功能
【纯净搜索】 界面清爽简洁,没有广告,直达结果,让搜索回归本质; 【全网搜索】 1、为你的提问提供直接、精准、结构化的答案,并包含引用源。 秘塔AI搜索基于自研大语言模型MetaLLM,具备强大的语义理解能力,能够精准匹配你的搜索需求,提供高质量结果。 2、自动生成大纲,脑图,相关事件/组织/人物表格。 用多种形式将关键信息筛选整合,助你更快get搜索结果,获取信息快人一步。 3、支持一键复制、导出搜索结果。 支持导出Word、PDF格式的文档,或使用秘塔AI写作工具——秘塔写作猫继续编辑,满足你的各种使用需求。 4、文库搜索 通过深度语义精准搜索全网文档(行研报告、学术论文、学习课件等),资源丰富,并支持查看、下载,为你的工作、学习提供高质量参考资料 【学术搜索】 1、在数亿篇文献中筛选有用信息,并结构化展示。信息来源聚焦专业期刊和学术数据库,权威性高,可参考性强,助力你的学术研究 2、直接提供论文摘要等关键信息,速览论文概要。 3、你可以自行配置中英数据库。秘塔AI搜索App使用方法
【AI搜索】 1、输入想要了解的问题,可以选择三种搜索模式,分别是简洁、深入和研究,还可以选择搜索范围,全网、文库、学术、图片和博客。
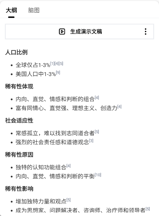
2、AI会归纳出详细的介绍,以及来源。
3、还可以生成大纲、思维导图以及演示文稿。
4、支持用户导出为WORD格式和PDF格式。
【工作流】
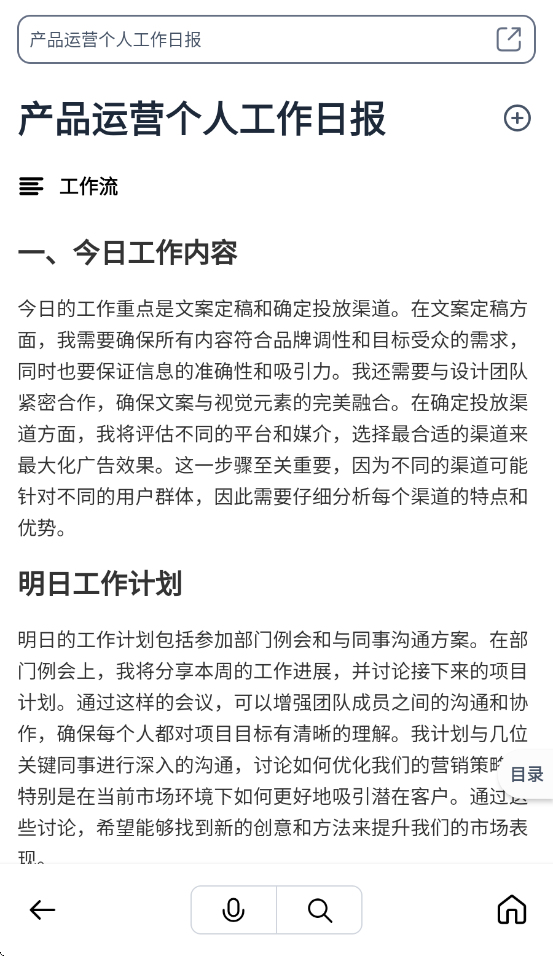
行业调研、报告撰写都可以交给AI。秘塔AI搜索有7大类、25个细分场景的工作流,涵盖行业研究、经济分析、金融投资、运营方案等各种场景。
1、例如要做个人工作日报,只需找到对应的工作流。
2、输入项目名称以及相关内容,AI就能自动按照预设的框架,收集整理资料,生成一份完整的报告。
【专题】
玩家可以上传自己的文件构建AI搜索,由两部分组成,分别是文章与知识库。
1、文章:
用户可以新建文章或将问答收藏在文章栏里。
2、知识库:
上传本地文件,打造自己的AI搜索数据。支持PDF、DOCX、PPTX等文件。
【书架】
用户可以在文库内搜索自己想要的书籍,会得出书籍的详细介绍以及相关书籍。
更新日志
v2.5.0版本
修复了一些bug,优化了体验

