网络举报app使用指南
1、用户进入首页根据举报的问题选择相应的入口;
2、了解举报须知并点击同意选项;
3、支持实名举报、匿名举报;
4、选择举报的网页或APP等详情,输入举报情况后点击提交;
5、在我的板块中点击举报查询可以看见反馈。
提供举报入口有哪些
政治类 暴恐类 诈骗类 色情类 低俗类 赌博类 谣侵权类 谣言类更新日志
v2.4.3版本
1、更新失效URL 2、优化已知BUG现象
安卓版下载
手机扫描下载
2、了解举报须知并点击同意选项;
3、支持实名举报、匿名举报;
4、选择举报的网页或APP等详情,输入举报情况后点击提交;
5、在我的板块中点击举报查询可以看见反馈。
v2.4.3版本
1、更新失效URL 2、优化已知BUG现象
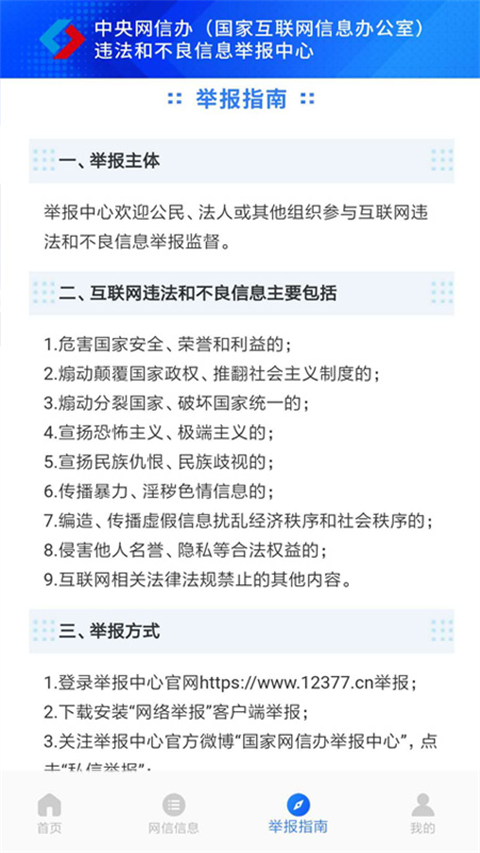
网络举报app是由中央网信办违法和不良信息举报中心适应移动互联网发展开发设计的一款信息举报应用软件,广大网民可通过客户端举报互联网违法和不良信息。提供政治类、恐暴类、色情类、赌博类、侵权类等等不同类型的信息举报功能,用户在进行举报的时候可以就问题本身来进行选择。
网络举报app是由中央网信办违法和不良信息举报中心适应移动互联网发展开发设计的一款信息举报应用软件,广大网民可通过客户端举报互联网违法和不良信息。提供政治类、恐暴类、色情类、赌博类、侵权类等等不同类型的信息举报功能,用户在进行举报的时候可以就问题本身来进行选择。
网络举报app是由中央网信办违法和不良信息举报中心适应移动互联网发展开发设计的一款信息举报应用软件,广大网民可通过客户端举报互联网违法和不良信息。提供政治类、恐暴类、色情类、赌博类、侵权类等等不同类型的信息举报功能,用户在进行举报的时候可以就问题本身来进行选择。
网络举报app是由中央网信办违法和不良信息举报中心适应移动互联网发展开发设计的一款信息举报应用软件,广大网民可通过客户端举报互联网违法和不良信息。提供政治类、恐暴类、色情类、赌博类、侵权类等等不同类型的信息举报功能,用户在进行举报的时候可以就问题本身来进行选择。
网络举报app是由中央网信办违法和不良信息举报中心适应移动互联网发展开发设计的一款信息举报应用软件,广大网民可通过客户端举报互联网违法和不良信息。提供政治类、恐暴类、色情类、赌博类、侵权类等等不同类型的信息举报功能,用户在进行举报的时候可以就问题本身来进行选择。
网络举报app是由中央网信办违法和不良信息举报中心适应移动互联网发展开发设计的一款信息举报应用软件,广大网民可通过客户端举报互联网违法和不良信息。提供政治类、恐暴类、色情类、赌博类、侵权类等等不同类型的信息举报功能,用户在进行举报的时候可以就问题本身来进行选择。
网络举报app是由中央网信办违法和不良信息举报中心适应移动互联网发展开发设计的一款信息举报应用软件,广大网民可通过客户端举报互联网违法和不良信息。提供政治类、恐暴类、色情类、赌博类、侵权类等等不同类型的信息举报功能,用户在进行举报的时候可以就问题本身来进行选择。
网络举报app是由中央网信办违法和不良信息举报中心适应移动互联网发展开发设计的一款信息举报应用软件,广大网民可通过客户端举报互联网违法和不良信息。提供政治类、恐暴类、色情类、赌博类、侵权类等等不同类型的信息举报功能,用户在进行举报的时候可以就问题本身来进行选择。