游戏特色
1、无限的创造空间 海边的别墅,山巅的城堡,野外生存的工具,航行于海的大舟,一切的一切。只要你喜欢,都能创造出来,只要有创意就能做得与众不同。 2、探索未知的权利 和朋友一起组建部落,建设自己想要的城郭。独自隐居山林,茅屋一舍,田园湖泊。做自己设计的衣服,建自己喜欢的建筑。你要探索的,不仅仅是游戏设计者留下的遗迹,更多是玩家自己建造的奇迹。 3、体会收获,驯服的快感 装备打造?宠物养成?NO,没那么简单。这里的衣服都需要你自己一针一线去缝制,你甚至需要自己去薅羊毛。这里的宠物,都需要你去野外狩猎、喂食、驯养,还可能被大象踩在脚底,一定要谨慎猎捕。 4、打破秩序的自由 这世界本来一无所有,因为你变得有了生机。因为玩家的聚集变成村落,因为城堡的建立变成王国。这里没有设计者强加的规则,规则只会由玩家之间约定而成。交易规则、交友规则、外交规则、战争规则,都将出于玩家之间。创造与魔法饲料大全
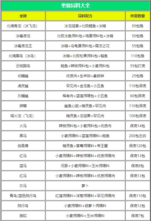
一、坐骑类 1、红马饲料:优质饲喂肉+饲喂料小麦+饲喂料辣椒(它吃10包饲料) 2、蓝马饲料:河豚+饲喂料小麦+饲喂料玉米(它吃8包饲料) 3、黑马饲料:饲喂料蓝莲花+饲喂料小麦+鲍鱼(它吃52~101包饲料) 4、骆驼饲料:饲喂料玉米+饲喂料小麦小麦宠物粮(它吃6包饲料) 5、陆行鸟饲料:饲喂料小麦+饲喂料胡萝卜胡萝卜饲料(它吃10包饲料) 6、蓝色陆行鸟(青鸟)饲料:饲喂料红莲花+饲喂料洋葱+罕见饲喂料(它吃101包饲料) 7、独角兽饲料:饲喂料草莓+精灵鱼+帝王蟹(它吃100~200包饲料) 8、毒液龙饲料:饲喂料毒蘑菇+鸡蛋+稀有饲喂肉(它吃17~21包饲料)
二、世界Boss类
1、猛犸饲料:松果+饲喂料胡萝卜+大龙虾(它吃12包饲料)
2、雪猛犸饲料:饲喂料玉米+饲喂料土豆+大龙虾(它吃12包饲料)
3、霸王龙饲料:松露+优质饲喂肉+饲喂料土豆(它吃12包饲料)
4、暗黑霸王龙饲料:象拔蚌+罕见饲喂肉+稀有饲喂肉(它吃40包饲料)
5、水池龟饲料:三文鱼+鲶鱼(它吃13包饲料)
6、岩浆龟饲料:大闸蟹+鲤鱼(它吃13包饲料)
7、巨猿饲料:香蕉+松果+大闸蟹(它吃16包饲料)
8、上古鳄鱼饲料:鲍鱼+桂鱼+章鱼腿(它吃40包饲料)
三、宠物类
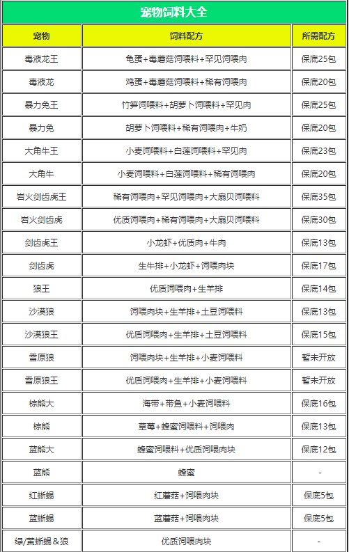
1、暴力兔饲料:稀有饲喂肉+饲喂料胡萝卜+牛奶(它吃17~21包饲料)
2、暴力兔王饲料:罕见饲喂肉+饲喂料萝卜+饲喂料竹笋(它吃20~25包饲料)
3、剑齿虎饲料:小龙虾+饲喂肉+生牛排(它吃15~17包饲料)
4、剑齿虎王饲料:小龙虾+优质饲喂肉+生牛排(它吃15~17包饲料)
5、小黑虎饲料:优质饲喂肉+稀有饲喂肉+饲喂料大扇贝(它吃17~21包饲料)
6、黑虎王饲料:罕见饲喂肉+稀有饲喂肉+饲喂料大扇贝(它吃20~25包饲料)
7、孤狼/狼王饲料:优质饲喂肉+生羊排(它吃10包饲料)
8、沙狼饲料:饲喂肉+生羊排+饲喂料土豆(它吃10包饲料)
9、沙狼王饲料:优质饲喂肉+生羊排+饲喂料土豆(它吃15包饲料)
10、雪原狼饲料:饲喂肉+生羊排+饲喂料小麦
11、雪狼王饲料:优质饲喂肉+生羊排+饲喂料小麦
12、红蜥蜴饲料:红蘑菇+饲喂肉(它吃5包饲料)
13、蓝蜥蜴饲料:饲喂肉+蓝蘑菇(它吃5包)
14、绿蜥蜴/黄蜥蜴/狼饲料:优质饲喂肉(未加工)
15、棕熊/棕熊大饲料:饲喂肉+饲喂料蜂蜜+草莓(它吃13~15包饲料)
16、蓝熊饲料:蜂蜜(未加工)
17、蓝熊大饲料:优质饲喂肉+饲喂料蜂蜜(它吃10~12包饲料)
四、家畜类
1、荒原牛饲料:甘蔗+苹果+饲喂料小麦草料(它吃6包饲料)
2、猪饲料:黄豆(未加工)
3、大角牛饲料:白莲花+饲喂料小麦+稀有饲喂肉(它吃17~21包饲料)
4、大角牛王饲料:饲喂料白莲花+饲喂料小麦+罕见饲喂肉
5、小乌龟饲料:饲喂料小麦+鲤鱼初级鱼饲料(它吃4包饲料)
6、红猪饲料:饲喂料黄豆+饲喂料小麦黄豆宠物粮(它吃10包饲料)
7、鸡/奶牛/绵羊/公牛饲料:小麦(未加工)
五、其他
1、高级饲料:胡萝卜饲喂料+小麦饲喂料+土豆饲喂料
2、饲喂烹饪:生牛排+饲喂肉块
3、黄豆宠物粮:黄豆饲喂料+小麦饲喂料
4、中级鱼肉饲料:鲶鱼+河豚
5、高级鱼肉饲料:带鱼+海带+小麦饲喂料
6、饲喂草料:苹果+小麦饲喂料+甘蔗
7、蜂蜜蜜饯:蜂蜜+小麦饲喂料+甘蔗
8、麻辣饲料:土豆饲喂料+黄豆饲喂料+辣椒饲喂料
注意:
①所有饲喂料都需要5个普通食材制作成1个;
②所有饲喂料都可在工作台里的道具选择制作;
创造与魔法家园boss怎么打
1、回到家园,点击“家园控制台”模块下的“挑战BOSS”即可创建家园副本。
2、家园BOSS一共4级(I、II、III、IV),下方是前2级的单挑小技巧,更高级别的建议通过增加队友进行配合取胜
I级酷酷狗,只要使用“螺旋走位”即可随便单挑通关
II级酷酷狗的难度提升很多,需要学会控制好距离,躲避酷酷狗的各种技能圈,搭配魔法棒(治疗术) 以及远程宠物(推荐紫蝠龙、毒液龙), 有很大的概率可以单挑通过,单挑不成功的小伙伴,叫上家园的好朋友一起挑战,找回场子!
3、每击败一个低难度的BOSS,就会解锁更高级别的BOSS,一直到击败最终的酷酷狗(IV级),级别难度越高,获得的奖励越丰富。
4、进入家园boss以后,我们再次选择控制台,然后点击按钮【激活boss】,详细如下图
5、BOSS技能解析
1)骷髅旗帜:可以让附近的敌人晕头转向,使人物往与其实际操作的相反方向移动。旗帜数量会不断增加,建议优先打掉。
2)冰封魔法:召唤冰封魔法禁锢敌人,随后向靠近的敌人释放雾都,需要躲开。
3)绿色浓雾:释放毒雾,在毒雾范围内会收到持续伤害。
4)旋风踢:酷酷狗原地蓄力,然后开始转圈释放毒雾,造成持续减血效果,不过第一关伤害基本没有,第二关旋风踢新增蓄力时会对周围的玩家造成减速效果,伤害不容小觑,不过还是很好躲避!
6、关于积分兑换
点击“家园控制台”,点击兑换商店,会发现通过家园BOSS赚取的“乐园币”和“家园币”拥有极高的购买力,可以购买融合魔法石、稀有服饰、进化碎片以及超稀有宠物酷酷狗,是新人发育成长非常便捷的途径,小伙伴们要赶紧去参与哦!
更新日志
v1.0.0820版本
【全新地图-溯渊龙府】 深入澄海海域的迷雾,探索匿于深海峡谷之间的溯渊龙府,完成海眼之灵的护佑任务提升海洋护佑,获取四大海眼祝福可增强战斗能力;帮助龙府内的小伙伴,还将解锁意外惊喜哦~ 【全新副本-沧溟玉府】 为感谢冒险者们的帮助,受敖璃邀请返回龙府的蜃龙为冒险家们打开了龙宫宝库【沧溟玉府】的大门,并承诺可将库中奇珍尽数取走。然而事情并非这么简单,你能否在重重迷局之中,携珍宝全身而退? 【全新副本-偃武殿】 龙族太子敖玦受低语蛊惑,将自身锁入昔日习武修炼的偃武殿,等待着破局的契机。而你的到来,或许就是这场困局的关键,你准备好了吗? 【全新地图机制-龙争蛸斗】 当海底的古神低语与龙宫的威严号令在洋流中激烈碰撞,一场关乎深海格局的阵营对决已悄然拉开序幕! 【墟境巨螺玩法更新】 1、 新增龙府龟人及全新设施、材料、产物; 2、 更新后,大世界捕捉的龟人、鲛人均支持交易(注:更新前捕捉的鲛人暂不支持交易) 【新增内容】 1、新增一批丹药; 2、新增防具蜃龙赋魂功能; 3、新增武器“潜麟镐斧”,并支持继承制作; 4、新增宝珠天赋及其他战斗天赋、生活类天赋和坐骑天赋。游戏截图







