游戏特色
1、多类型地图 游戏内荒岛上有多种类型地图,地图视觉场景和提供的生物、资源不同,玩家有很多可探索的空间。 2、特殊道具合成系统 道具的合成除了玩家随着升级获得的图纸,玩家还可以自主搭配不同资源合成道具,这种随机感为玩家带来无限乐趣。 3、家园系统 游戏中玩家可以和其他玩家通过家园方式成为联盟,家园中的所有人可以共享一些道具一起建造自己的家园房屋,培养玩家的团队合作精神。 4、PVP系统 在游戏中玩家可以在双方同意的情况下选择与其他玩家进行对战,通过这种方式抢夺他人资源。创造与魔法英雄互娱版云斑鹦鸟位置
云斑鹦鸟6个小时才会刷新一只,而且刷新地址诸多。 云斑鹦鸟资质: 速度 6500~8000 飞行速度 8000~9000 负重 35~45
云斑鹦鸟刷新点:
1、南极星灯塔(2295,2173)
2、雪山(8072,15477)
3、海角山林(8135,7115)
4、火山(9195,8831)
5、落叶森林上边(13133,10020)
6、旧晨雾森林(14623,15689)
7、银月丘陵(16364,16494)
注意:
捕获云斑鹦鸟还需要准备饲料,击晕以后饲养50-60包饲料就能成功驯服。
饲料:
鲍鱼+辣椒饲料包+小麦饲料包(最低55包)
刷新时间:
大概6个小时一只,每一次刷新有2~3个刷新点会任意刷新,不要只蹲一个点。
创造与魔法饲料大全
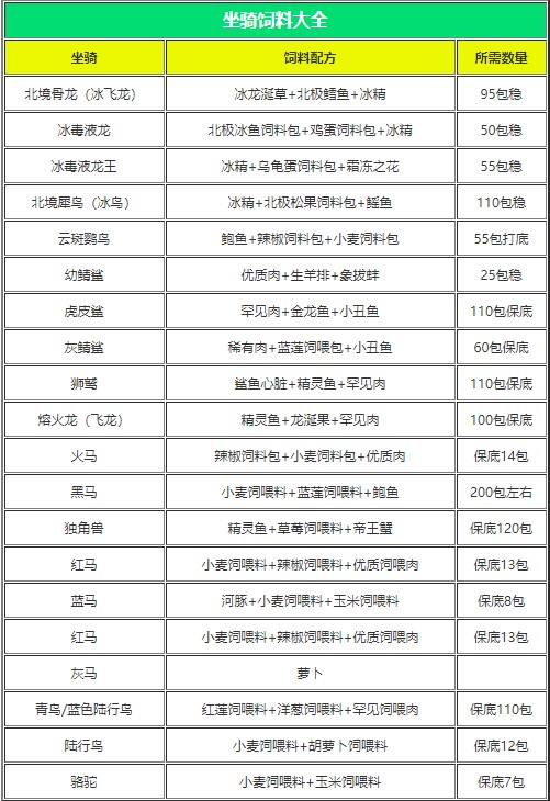
一、坐骑类 1、红马饲料:优质饲喂肉+饲喂料小麦+饲喂料辣椒(它吃10包饲料) 2、蓝马饲料:河豚+饲喂料小麦+饲喂料玉米(它吃8包饲料) 3、黑马饲料:饲喂料蓝莲花+饲喂料小麦+鲍鱼(它吃52~101包饲料) 4、骆驼饲料:饲喂料玉米+饲喂料小麦小麦宠物粮(它吃6包饲料) 5、陆行鸟饲料:饲喂料小麦+饲喂料胡萝卜胡萝卜饲料(它吃10包饲料) 6、蓝色陆行鸟(青鸟)饲料:饲喂料红莲花+饲喂料洋葱+罕见饲喂料(它吃101包饲料) 7、独角兽饲料:饲喂料草莓+精灵鱼+帝王蟹(它吃100~200包饲料) 8、毒液龙饲料:饲喂料毒蘑菇+鸡蛋+稀有饲喂肉(它吃17~21包饲料)
二、世界Boss类
1、猛犸饲料:松果+饲喂料胡萝卜+大龙虾(它吃12包饲料)
2、雪猛犸饲料:饲喂料玉米+饲喂料土豆+大龙虾(它吃12包饲料)
3、霸王龙饲料:松露+优质饲喂肉+饲喂料土豆(它吃12包饲料)
4、暗黑霸王龙饲料:象拔蚌+罕见饲喂肉+稀有饲喂肉(它吃40包饲料)
5、水池龟饲料:三文鱼+鲶鱼(它吃13包饲料)
6、岩浆龟饲料:大闸蟹+鲤鱼(它吃13包饲料)
7、巨猿饲料:香蕉+松果+大闸蟹(它吃16包饲料)
8、上古鳄鱼饲料:鲍鱼+桂鱼+章鱼腿(它吃40包饲料)
三、宠物类
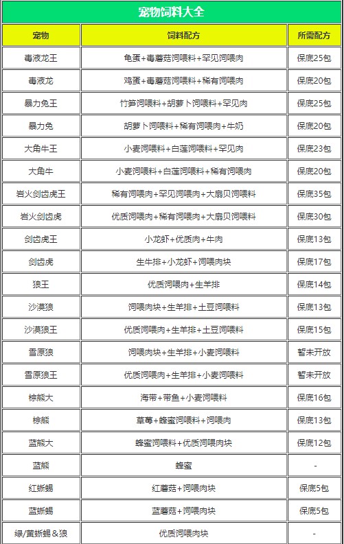
1、暴力兔饲料:稀有饲喂肉+饲喂料胡萝卜+牛奶(它吃17~21包饲料)
2、暴力兔王饲料:罕见饲喂肉+饲喂料萝卜+饲喂料竹笋(它吃20~25包饲料)
3、剑齿虎饲料:小龙虾+饲喂肉+生牛排(它吃15~17包饲料)
4、剑齿虎王饲料:小龙虾+优质饲喂肉+生牛排(它吃15~17包饲料)
5、小黑虎饲料:优质饲喂肉+稀有饲喂肉+饲喂料大扇贝(它吃17~21包饲料)
6、黑虎王饲料:罕见饲喂肉+稀有饲喂肉+饲喂料大扇贝(它吃20~25包饲料)
7、孤狼/狼王饲料:优质饲喂肉+生羊排(它吃10包饲料)
8、沙狼饲料:饲喂肉+生羊排+饲喂料土豆(它吃10包饲料)
9、沙狼王饲料:优质饲喂肉+生羊排+饲喂料土豆(它吃15包饲料)
10、雪原狼饲料:饲喂肉+生羊排+饲喂料小麦
11、雪狼王饲料:优质饲喂肉+生羊排+饲喂料小麦
12、红蜥蜴饲料:红蘑菇+饲喂肉(它吃5包饲料)
13、蓝蜥蜴饲料:饲喂肉+蓝蘑菇(它吃5包)
14、绿蜥蜴/黄蜥蜴/狼饲料:优质饲喂肉(未加工)
15、棕熊/棕熊大饲料:饲喂肉+饲喂料蜂蜜+草莓(它吃13~15包饲料)
16、蓝熊饲料:蜂蜜(未加工)
17、蓝熊大饲料:优质饲喂肉+饲喂料蜂蜜(它吃10~12包饲料)
四、家畜类
1、荒原牛饲料:甘蔗+苹果+饲喂料小麦草料(它吃6包饲料)
2、猪饲料:黄豆(未加工)
3、大角牛饲料:白莲花+饲喂料小麦+稀有饲喂肉(它吃17~21包饲料)
4、大角牛王饲料:饲喂料白莲花+饲喂料小麦+罕见饲喂肉
5、小乌龟饲料:饲喂料小麦+鲤鱼初级鱼饲料(它吃4包饲料)
6、红猪饲料:饲喂料黄豆+饲喂料小麦黄豆宠物粮(它吃10包饲料)
7、鸡/奶牛/绵羊/公牛饲料:小麦(未加工)
五、其他
1、高级饲料:胡萝卜饲喂料+小麦饲喂料+土豆饲喂料
2、饲喂烹饪:生牛排+饲喂肉块
3、黄豆宠物粮:黄豆饲喂料+小麦饲喂料
4、中级鱼肉饲料:鲶鱼+河豚
5、高级鱼肉饲料:带鱼+海带+小麦饲喂料
6、饲喂草料:苹果+小麦饲喂料+甘蔗
7、蜂蜜蜜饯:蜂蜜+小麦饲喂料+甘蔗
8、麻辣饲料:土豆饲喂料+黄豆饲喂料+辣椒饲喂料
注意:
①所有饲喂料都需要5个普通食材制作成1个;
②所有饲喂料都可在工作台里的道具选择制作;
创造与魔法食物配方攻略
可可豆=巧克力酱 (食物+ 30) 可可豆 +椰子=巧克力椰果 (食物 +30) 可可豆+ 牛奶=巧克力牛奶 (食物+ 20,水份 +40 可可豆 +牛奶+ 小麦=巧克力蛋糕 (食物 +40) 可可豆+ 牛奶+ 红豆=珍珠奶茶 (食物+ 50) 红豆 +小麦=豆沙包 (食物 +40,水份-10)
烤章鱼 +小麦=章鱼小丸子 (食物 +20)
烤章鱼+ 小麦+ 番茄=鱿鱼汉堡 (食物 +30)
烤鸡腿+ 小麦+ 番茄=经典汉堡 (食物+ 60)
烤猪排+ 小麦+ 番茄=猪排汉堡 (食物+ 30)
烤牛排+ 小麦+ 番茄=牛排汉堡 (食物+ 80)
烤野味+ 小麦+ 番茄=野味汉堡 (食物 +30)
大龙虾+ 小麦=龙虾小丸子 (食物 +30)
小龙虾+ 小麦=小虾小丸子 (食物 +30)
小龙虾+ 烤辣椒=麻辣小龙虾 (食物+ 80)二级耐力buff
草莓=草莓酱 (食物,水份+ 20)
草莓 +小麦=草莓派 (食物+ 20水份+ 5,耐力 +10)
草莓 +椰子=草莓椰果 (食物+ 30)
草莓+ 牛奶=草莓牛奶 (食物 +30)
草莓+ 牛奶 +小麦=草莓蛋糕 (食物+ 30)
蜂蜜+ 生鸡蛋=蜂蜜鸡蛋羹 (食物 +30)
牛奶+ 蘑菇=奶油蘑菇汤 (食物+ 20,水份+ 50)
牛奶+ 红蘑菇=红蘑菇汤 (食物+ 20,水份 +50)二级御寒buff
牛奶+ 蓝蘑菇=蓝蘑菇汤 (食物 +20,水份+ 50)二级祛热buff
牛奶+ 椰子=椰奶 (食物+ 5,水份+ 20)一级祛热buff
牛奶+ 小麦+ 椰子=西米露 (食物 +10,水份 +20)一级祛热buff
辣椒+ 生猪排=辣椒炒肉 (食物+ 20,水份 +5)二级御寒buff
菠菜 +生鸡蛋=下品菠菜炒蛋 (食物 +30)
菠菜+ 烤鸡蛋=下品菠菜炒蛋 (食物+ 30)
菠菜+ 生鸡蛋+ 黄豆=菠菜炒蛋 (食物 +60)
生鸡腿+ 蘑菇=小鸡炖蘑菇 ( 食物 +20,水份 +50)一级耐力buff
苹果+ 小麦=苹果派 (食物+ 30)
生牛排 +小麦=牛肉包 (食物+ 30)
南瓜+ 小麦=南瓜小丸子 (食物+ 30)
野味肉块+ 小麦=野味肉包 (食物+ 30)
烤鸡蛋+ 小麦=蛋黄小丸子 (食物+ 30)
胡萝卜+ 生羊排=羊排汤 (食物+ 50,水份 +50)二级耐力buff
番茄=番茄酱 (食物 +30)
番茄 +生猪排=排骨 (食物,水份+ 30)二级耐力buff
番茄 +生牛排=香煎牛排 (食物 +100)二级耐力buff
番茄+ 三文鱼=三文鱼刺身 (食物+ 30)
生猪排+ 小麦=猪肉包 (食物 +30)
金枪鱼 +小麦=金枪鱼饭团 (食物+ 40)
金枪鱼 +小麦+ 番茄=金枪鱼汉堡 (食物 +30)
三文鱼+ 番茄 +小麦=三文鱼汉堡 (食物+ 30)
鲤鱼 +甘蔗=糖醋鲤鱼 (食物+ 50)二级耐力buff
更新日志
v1.0.0820版本
【全新地图-溯渊龙府】 深入澄海海域的迷雾,探索匿于深海峡谷之间的溯渊龙府,完成海眼之灵的护佑任务提升海洋护佑,获取四大海眼祝福可增强战斗能力;帮助龙府内的小伙伴,还将解锁意外惊喜哦~ 【全新副本-沧溟玉府】 为感谢冒险者们的帮助,受敖璃邀请返回龙府的蜃龙为冒险家们打开了龙宫宝库【沧溟玉府】的大门,并承诺可将库中奇珍尽数取走。然而事情并非这么简单,你能否在重重迷局之中,携珍宝全身而退? 【全新副本-偃武殿】 龙族太子敖玦受低语蛊惑,将自身锁入昔日习武修炼的偃武殿,等待着破局的契机。而你的到来,或许就是这场困局的关键,你准备好了吗? 【全新地图机制-龙争蛸斗】 当海底的古神低语与龙宫的威严号令在洋流中激烈碰撞,一场关乎深海格局的阵营对决已悄然拉开序幕! 【墟境巨螺玩法更新】 1、 新增龙府龟人及全新设施、材料、产物; 2、 更新后,大世界捕捉的龟人、鲛人均支持交易(注:更新前捕捉的鲛人暂不支持交易) 【新增内容】 1、新增一批丹药; 2、新增防具蜃龙赋魂功能; 3、新增武器“潜麟镐斧”,并支持继承制作; 4、新增宝珠天赋及其他战斗天赋、生活类天赋和坐骑天赋。游戏截图







