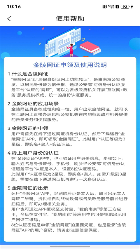
软件特色
1、【权威认证】 是居民身份证网上功能凭证(CTID),经公安部互联网+可信身份认证服务平台认证后,由南京市公安局颁发。 2、【使用广泛】 出示“网证”动态二维码, 即可办理相关业务。目前已接入南京近4000家旅馆,车驾管、出入境等自助服务终端设备,将逐步拓展至各类互联网+政务服务及需要实名(实人)认证的各类服务。 3、【面向全国】 全国用户均可通过公安部授权的网证机进行注册,经身份核验并开通“网证”,下载南京公安“金陵网证”APP领取使用。功能介绍
1、开放刷脸功能。 2、安全信息来访登记。 3、面向全国用户开通。 4、居民身份证网上功能凭证。 5、可办理需实名认证的服务。更新日志
v6.3.6版本
提升体验,修复部分问题。

