映客直播App又称映客App,是一款拥有海量美女直播的高颜值直播平台,涵盖御姐、萝莉、清纯、辣妹、女神等多种女主播丰富,您想看的这都有。映客直播APP直播内容也很丰富,扩列交友、趣味桌球、一周CP、狼人杀、你画我猜等社交玩法趣味大不相同。还在等什么?快来下载体验吧!
2、点击屏幕右上方的“设置”标识。
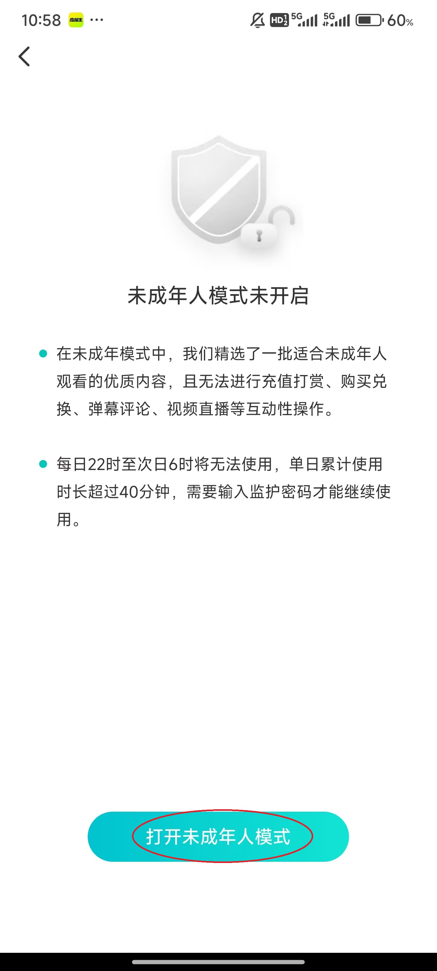
3、点击屏幕中间“未成年模式”右侧的“”未开启。
4、点击屏幕下方的“打开未成年模式”。
5、输入监护密码,随后点击“下一步”。
6、再次输入确定密码,点击“下一步”,这样就开启了“未成年模式”。
7、关闭未成年模式,点击屏幕右上角的“退出”。
8、输入监护密码,随后点击屏幕下方的“下一步”。
9、这样就退出了“未成年模式”。
功能介绍
1、直播互动 高颜值主播与你在线实时互动; 2、交友派对 直播间新增表情包玩法,此刻心情,自在表达; 3、附近广场 轻松查看附近的人动态、直播,新增喜好标签,遇见兴趣相投的ta; 4、派对玩法 线上派对新上相亲玩法,嘉宾互选、心动表白,快来试一下; 5、热门榜单 带你认识全球最火爆的高颜值才艺主播; 6、贵族守护 专属座驾,炫酷礼物引爆全场; 7、家族体系 随时随地创建家族,找到你的小团体,一时喜欢,不如永久陪伴; 8、贵族改版全新上线 开通主播奖励,续费多送钻石,还有更多新特权等你来体验。映客直播App如何开启/关闭未成年模式
1、点击屏幕右下方的“我”。
2、点击屏幕右上方的“设置”标识。
3、点击屏幕中间“未成年模式”右侧的“”未开启。
4、点击屏幕下方的“打开未成年模式”。
5、输入监护密码,随后点击“下一步”。
6、再次输入确定密码,点击“下一步”,这样就开启了“未成年模式”。
7、关闭未成年模式,点击屏幕右上角的“退出”。
8、输入监护密码,随后点击屏幕下方的“下一步”。
9、这样就退出了“未成年模式”。
软件亮点
1、直播升级 视频直播,不仅直播,其实我们玩法更多! 2、P K 升级 PK全新模式上线,多人互动更有趣,内容更丰富! 3、线上派对 团战、觅友、颜值、相亲,你想要的这儿都有! 4、缘分速配 功能全新上线:匹配附近真实主播,即刻畅聊!更新日志
v9.7.90版本
优化基础产品体验,发现更多精彩
