无悔华夏手游大唐全结局(大唐篇)
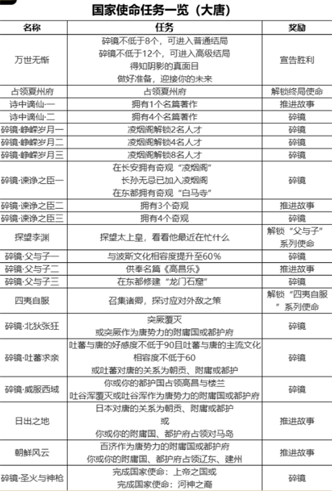
一、剧本新玩法与目标讲解 本次剧本引入了国家集团、妙笔生花、奇观三大全新玩法,我们将根据不同结局势力结局可能会涉及到的玩法,来进行简单说明,方便王上尽快上手剧本。(详细的玩法讲解,各位可以观看官方发布的讲解文章) 国家集团玩法:国家集团是由宗主国与附属国共同组成,每个附属国会有一定的归化度,归化度越高,宗主国可以行使的权力越大,反之,附属国则可能会反叛脱离。 附属国的种类共有三种:朝贡、附庸、都护 其中朝贡国只会提供一定的钱粮支持,附庸国可以提供一定的军事支持,都护则可以提供多种支持,并且在满足条件时可以直接吞并纳入宗主国。 至于说详细的国家集团玩法,等我们在流程中需要用到的时候也会再为王上们演示讲解的。 注:本次大唐势力在完成部分国家使命任务或者招募对应名臣时,需要用到该玩法,也会在演示阶段具体说明展示的。 奇观玩法:在满足一定条件后,在特定的城市能够建造奇观,不同的奇观能够带来不同的效果,从而帮助玩家更好的体验游戏。 注:本次大唐势力中,我们在满足前置条件后,可以在【东都】修建奇观【白马寺】、【龙门石窟】,在长安修建【大雁塔】,在河南府修建【孔庙】等 妙笔生花玩法:通过政策、要地生产、国家使命等方式,可以获得【原本】与【灵感】两种特殊资源,在妙笔生花界面,可以以一篇【原本】与两个相性的【灵感】来创作名篇。 获得的名篇可以用于供奉获得对应的加成效果,也可以将名篇赠予属国,提高文化相容度。 国家使命玩法:本次游戏目标依旧是通过完成对应国家使命任务,推进游戏剧情发展,从而进入特定的结局。 大唐的具体国家使命任务可见下表
二、开荒流程演示
本次大唐剧本,大唐势力可获得的结局分别为【贞观之治】、【万世无惭】、【济世安民】,前二者为大唐终局国家使命结局,后者为大唐统一结局。
由于精力有限,在这里就只展示终局国家使命结局的【贞观之治】与【万世无惭】了,统一结局就留给王上们自行探索啦~
本次大唐攻略,核心是获得足够的碎镜,从而满足结局需求。因此我根据获取方式,将国家使命任务分为四个阶段进行讲解,四个阶段并不存在固定的先后顺序,王上们根据自身喜好完成对应的使命任务即可。
第一阶段:
本阶段的碎镜获取为解锁名篇,可获取碎镜1个
对应的国家使命任务为【诗中谪仙·一】与【诗中谪仙·二】
名篇相对来说比较简单,通过大地图左下角的妙笔生花即可进入
消耗一个原本与两个灵感即可合成名篇,由于任务只对于量有所需求,因此本次名篇我们不考虑合成高级名篇,只合成最低级的即可。
注:【原本】可在庄园中通过消耗士子进行生产,相性为随机;【灵感】分为两大类,其中诗词类灵感(豪放、婉约、田园、边塞。隐逸)可在学宫通过消耗丝绸进行生产,其中著作类灵感(格物、正名、论衡、证信、察究)可在港口通过消耗铁进行生产。
同时由于我的流程对于战斗没什么需求哈,名篇也不考虑用来供奉,主要就是用于赠予国家集团中的朝贡国,提高归化度。所以随便合成完成任务即可,王上如果有精力想要收集名篇,也可以继续合成哈~
注:【诗中谪仙】系列任务要求拥有名篇,所以王上们在创作完成后,记得先提交任务,如果使用已合成名篇继续合成,或者将名篇赐予藩属国、用于传播文化,都会导致任务无法完成哦。
第二阶段:
本阶段的碎镜获取为解锁凌烟阁人才,可获取碎镜3个
对应的国家使命任务为【碎镜·峥嵘岁月一】、【碎镜·峥嵘岁月二】、【碎镜·峥嵘岁月三】
这一阶段也相对来说比较容易,凌烟阁奇观共有14位人才可以解锁,下表列出了所有人才解锁条件与奖励,值得额外说明的是,部分人才的进入凌烟阁后才可招募为名臣,例如李靖、李绩等。
注:因为可选人才比较多,王上根据自身需求与难易度解锁即可,需要注意的就是,虞世南的解锁条件是要求拥有4个名篇著作,所以解锁前不要将名篇赐予藩属国或者用于传播文化哦~
第三阶段:
本阶段的碎镜获取为解锁奇观,可获取碎镜3个
对应的国家使命任务为【碎镜·谏诤之臣一】、【碎镜·谏诤之臣二】、【碎镜·谏诤之臣三】、【碎镜·父与子三】
这一阶段也比较容易,大唐开局就可建造的奇观共有6个,可见下表:
如果招募了长孙无忌,政策解锁的【高阁】也可算作奇观。
根据任务需求,我这边推荐大家建造的奇观为:白马寺、龙门石窟、高阁(赵州桥或孔庙)
注:如果王上们有收集的兴趣,也可以攻打下一些其他城市建造奇观哟~
第四阶段:
本阶段的碎镜获取为解锁附庸,可获取碎镜5个
对应的国家使命任务为【碎镜·父与子一】、【碎镜·父与子二】、【碎镜·北狄张狂】、【碎镜·吐蕃求亲】、【碎镜·威服西域】、【碎镜·圣火与神枪】、【河神之裔】
这算是本次攻略中最为复杂的一个阶段了,因此我们也会详细讲解每个国家使命任务的完成方式
【碎镜·父与子一】:要求我们与波斯文化相容度提升至60%,游戏中可以对自己占领的其他文化的城池赠送名篇传播文化,从而提高对应的文化相容度。
由于波斯文化的城市离大唐得比较远,且初始文化相容度为50。加之本篇攻略考虑的是尽可能避免战斗哈,所以就不采用这种方法。
这边个人采用的方法是,在【诗中谪仙·二】国家使命完成后,招募李白作为名臣,并点出对应的政策【傲物】,进而通过科举提高文化相容度,从而完成任务需求。
【碎镜·父与子二】:要求我们供奉名篇《高昌乐》,这也是本次攻略中,为数不多需要战斗的地方,只需要灭掉高昌国,就可以通过事件获得《高昌乐》,当然,也可以通过妙笔生花,集齐6点边塞灵感,3点豪放灵感,合成出《高昌乐》
【碎镜·吐蕃求亲】:如果【父与子一】中采用了李白的政策,那么在这个国家使命任务中,我们只需要拉高与吐蕃的好感即可完成任务。
如果没有采用上述提到的办法,则该任务我们采用让吐蕃对唐的关系为朝贡、附庸或都护来完成,具体可见下文。
【碎镜·威服西域】:在【父与子二】中,我们灭掉了高昌国,因此这边战斗也只需要打下楼兰即可完成第一个条件。
【碎镜·北狄张狂】、【碎镜·吐蕃求亲】、【碎镜·威服西域】、【碎镜·圣火与神枪】、【河神之裔】:这五个国家使命任务,我们一同讲解,由于前文提到了,本攻略尽可能避免战斗,所以这批国家使命任务,我们采用的是使对应国家的关系为朝贡、附庸来完成
我们利用大唐的特性【万国来朝】,通过科举提高其他国家的归化度。进而拉拢大唐周边的小国成为朝贡国。
注:归化度达到100便可成为朝贡国,我们可利用提高好感、使用士子游说等手段,来提升归化度。
在拥有足够的朝贡国后,通过剧本政治政策【都护府】、【羁縻州】、【节度使】
短时间内提高全图所有国家的归化度,进而勒令突厥、吐蕃、吐谷浑、望衍成为我们的朝贡国。
然后在国家集团界面,通过赠送名篇与礼物的方式,进一步提高突厥、吐谷浑的归化度。
待归化度达到200后,使用勒令内附,将之转化为藩属国,即可完成对应的国家使命任务了。
第五阶段:
最后,在我们集齐碎镜后,只需要根据剧情,完成【如影随形一至五】这五个国家使命任务,即可达成终局国家使命任务中得知阴影的真面目的要求。
大唐达成【万世无惭】高级结局后,也可同步解锁【贞观之治】普通结局。
无悔华夏无限游戏岑参局内抓不到怎么办
选吐蕃开局挂机两个小时再上线,大唐帮你招两个,你自己再招两个,岑参就出来了
游戏特色
1、【多方势力】多朝多国 更多选择; 2、【轻度策略】门槛更低 上手更易; 3、【随机事件】鱼与熊掌 如何抉择; 4、【名臣武将】重用贤才 横扫六合; 5、【即时作战】战场微操 告别回合。更新日志
v3.6.236版本
【新内容】 无悔华夏全新剧本《玄奘传》12月12日隆重上线。 在这个剧本中,您可以扮演三藏法师玄奘,排除万难取得真经。 在西行前往天竺的路上,您将体验到史实叙事和传说叙事两部分内容,充分体验玄奘西行故事的魅力。 【新名臣】 12月11日起,将陆续上线孙悟空、吴道子等新名臣 【演化池】 12月11日起,将陆续上线孙悟空、玄奘、吴道子、谢玄等名臣演化池详情请参考游戏内公告。 【活动】 12月11日起,将陆续上线玄奘传挑战活动、山海秘藏等活动详情请参考游戏内公告。游戏截图







