我本千金vivo版手游如何选择伙伴
我们选择伙伴,最终目的是先选出适合我们自己氪金能力的主伙伴,主随从只能有一个。 当然可能因为伙伴获取时间问题,前期的主伙伴,是未来的副伙伴,这是正常的,但我们要从开始就知道,我们未来的终级主伙伴是谁,以免走弯路。 【佛系之路(前30天V0-V6)】 前期主伙伴:辰星; 终极主伙伴:达达; 无论零氪还是小氪,都是能存出来达达的!只是快慢问题,没有达达前,适当养辰星即可。 1、前30天 全力培养辰星来过剧情与影响力榜单,有扑克牌奖励的活动都上一上。 2、30天后 ○存够扑克牌换达达后全力培养,慢慢凑龙南的材料。 【大佬之路(前30天V7-V9)】 终极主伙伴:河神(V15获得,数值碾压) 退而求其次:龙南/陆绎,先拿到谁养谁; 很多人一辈子就是龙南或陆绎了,看大家对自己经济实力的预估,如果没有决定要搞河神,可以逮着龙南/陆绎其中一个,往死里养,养到上限就养另外一个。 1、前30天 辰星过渡剧情和影响力榜单,拉到1000w+留资源;每日累充能领很多扑克牌。(2k就能领10张) 2、30~120天 龙南/陆绎,谁先获得,先培养谁到60E+,龙南培养快、陆绎上限高,养龙南,大翅膀时装很重要;养陆绎,锦衣活动多屯时装。 3、120天后 没有时装但基础数值碾压,上V15前记得存资源给河神,到手就开始培养。
我本千金vivo版手游伙伴技能升阶优先级
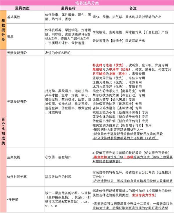
我本千金vivo版手游如何获取和使用培养道具
兑换&获取优先级:百分比道具>资质道具>基础属性道具。 使用顺序:基础属性道具→资质道具→百分比道具。
游戏特色
1、细节描写到位,引人入胜的剧情让人身临其境,随着剧情的发展,你将面临诸多选择。 2、丰富的模拟游戏,你需要不断地赚钱,努力成为世界上最富有的玩家。 3、精美画质,分分钟带你进入一个充满高大、童话般美丽的世界。 4、有趣的游戏过程,全新的玩法,享受刺激的游戏体验,开启新的冒险。 5、专属秘书可选择打造专属形象,为大家带来乐趣。 6、在玩我本千金游戏的过程中,你可以解锁不同的服装,自由创造角色,展现你的独特风格。更新日志
v4.1.0版本
优化游戏体验!游戏截图







