天道轮回我的修仙梦游戏新手攻略
1、进游戏,了解游戏基本操作,开始修仙
2、练气先点经脉;打历练,打几关历练点一次灵环,加副属性的;境界优先升,经验不够一直复活升级(境界加成高);仙战优先选修为经验和战斗经验。
3、筑基开始优先升级境界,然后打历练,点灵环,弄神器(建议境界大圆满和战力拉满再打),神器可先打普通等级,打完结束的界面右上角有个扫荡次数选择最大选择50次,收益最大化,会出很多属性的神器,选择8个同样的属性凑一套神器(必须8个同属性才能激活神器的属性),凑齐一套以后可继续刷高等级的;筑基可以一键自创功法,自创功法需要打秘境,然后兑换顶级功法和初级功法,必须有初级功法,比例1:2,否则一键自创数量为0;仙战同练气;心魔必须打,打完以后有道心点大道,加成很高;天赋、灵根、装备必点。
4、金丹开始可以征战世界和挑战收服灵兽:征战世界会有人界碎片,飞升灵界的必需品(每个界面飞升的必需品),灵兽加属性,其他同练气筑基。
5、属性优先级:境界>神器>心魔大道>灵兽>淬体>功法>装备>经脉>天赋>灵环
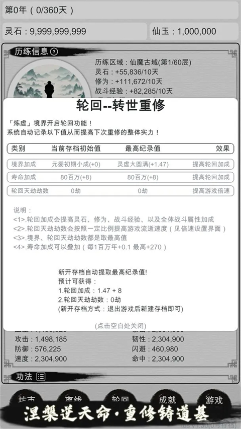
6、第一档优先升境界加速度,最好到合体以上,直到升不动就轮回,祝道友早日飞升灵界、仙界!
游戏特色
1、天劫 境界达标触发。依提示应对,成功渡劫提升属性、解锁新功能;失败则损修为或寿命,如雷劫可服雷抗丹药、用防御法宝应对。 2、天道 玩家行为影响天道值。顺应获庇佑,增修炼速度、得稀有资源;违背遭惩罚,像心魔、怪物围攻。救助凡人增天道值,滥杀无辜则降低。 3、灵兽 完成任务、探索、购买得灵兽蛋,孵化后培养等级与资质。其能助战、采集、辅助修炼,分攻击、防御等不同类型。 4、阵法 解锁后学、布各类阵法,含攻击、防御、辅助等。如洞府设防御阵防怪物,战斗布攻击阵增攻击,通过遗迹、任务、购买获图纸与材料。 5、道侣 境界足够可寻。与道侣双修提升修为,得属性加成和奖励。找道侣要考虑性格、修为、属性契合度,可通过仙缘大会等途径结识 。更新日志
v11.24版本
1.重新设计功法、装备、本命功法、本命法宝功能和加成(老存档自动清空相关数据) 2.修改神器副属性加成算法 3.修改历练层数上限(统一改成20层) 4.降低战斗回合上限(50->30) 5.部分成就数值调整 6.提高福利中心和世界boss仙玉掉落数量 7.提高寿命加成上限(30w->60w) 8.提高神器每日恢复次数(20->50) 9.游戏卡顿优化 10.其他细节优化和完善游戏截图








