Enterprise Architect是一款强大的UML建模仿真软件,该软件集合了令人难以置信的丰富的新工具,视觉改进,团队定制,治理,可访问性,集成,协作和部署选项,这些选项将彻底改变您的建模和设计流程并使其焕发活力。 一个专业切割多个域并构建完全集成的统一视图的工具,可以构建业务,软件,系统,流程,企业和世界。它覆盖了系统开发的整个周期,除了开发类模型之外,还包括事务进程分析,使用案例需求,动态模型,组件和布局,系统管理,非功能需求,用户界面设计,测试和维护等。与上一版本相比,全新的enterprise architect 15增强了多个实用功能,极大的提升了用户的建模体验。同时加上对10种编程语言的正反向工程,项目管理,文档生成,数据建模等方面,可以让系统开发中各个角色都获得最好的开发效率。


2、首先打开easetup_cn_x64.msi依提示安装原程序,按默认安装;

3、等待安装完成即可。
面上的链接要从Enterprise Architect的起始页面中删除到.EAP模型的链接,请使用以下指令:
(1)转到文件菜单,然后选择打开(或按Ctrl + O组合键)选项。
(2)在“ 最近的项目”文本字段中,突出显示您要从“开始”页面上的“最近的模型”链接中删除的模型(注意:这只会删除与模型的链接,它不会从文件系统中删除.EAP文件)
(3)单击“ 从列表中删除选择”按钮。
2、从MS Excel导入CSV要求
使用EA可以导入CSV要求。要在EA中执行CSV导入,您需要为要求设置特定的CSV导入,这可以从主菜单中定义:配置 | CSV导入/导出规范。
注意:在电子表格中,元素类型需要在列(即命名为“类型”)中定义为常量:“要求”。
3、导入代码选项显示为灰色!为什么?
为了能够导入代码(反向工程),您必须首先选择一个图表,加载一个图表,然后点击它的背景。或者,您可以加载图表,然后右键单击图表的背景,然后从弹出菜单中选择“从源文件导入”,然后选择所需的语言。
1、精简
使用新的“简单”图表样式简化图表的外观。 作为一种绘画风格,它是极简主义的,删除符号特定的细节,留下所有利益相关者都能轻松理解的整洁图表。 使用正确的元素类型的任何详细设计图都可以以这种简单的格式轻松呈现,确保在提供给非技术人员的视图中更新详细模型。
2、对于CxO,架构师和业务用户
这种绘图风格被建筑师,商业用户,CxO和许多其他人广泛使用,作为传达有关业务能力,架构,系统交互和许多其他场景的自定义信息的首选方式。 与WebEA和Prolaborate相结合,这为最终用户提供了对有吸引力和熟悉的图表的即时访问,避免了UML和其他技术图表的一般“迟钝”。

二、自定义表格
1、灵活
自定义表提供了一个灵活的选项,可以在图表中可查看的元素中定义自己的表格信息。 典型用途可能包括SWOT分析或能力矩阵,其中基于表格的信息需要包含在模型中。
自定义表格支持:
- 用户定义和表的填充
- 典型的表格格式,包括设置单元格颜色和边框,对齐,添加单元格以及合并单元格
- 自动化功能,用于根据模型数据计算行值
- 能够在使用自动化时从包(迷你矩阵)上填充SQL查询。

三、基于模型的插件
基于模型的加载项旨在简化自定义加载项的开发和部署。 它为在模型本身内定义的加载项提供了一个平台,因此不需要网络人员或其他人来管理更新和部署周期
1、重要特性和功能包括:
使用标准建模技术在模型中定义加载项
所有行为代码都支持JavaScript
加载项可以:
- 访问所有基于存储库的行为
- 响应存储库事件(信号)
- 设置和使用属性列表
- 调用基于SBPI的API
2、已激活的加载项
激活动态加载项是一个安全控制的过程,管理员或授权人员可以在其中从模型中定义的加载项列表中进行选择,并检查那些活动的加载项,并取消选择那些未经授权或准备运行的加载项。 激活的加载项将在模型打开时运行,并在模型关闭时拆除。
3、发布加载项
动态加载项可以作为XMI发布,并在不同的模型中重用,可以灵活地:
- 使用可重用资产服务(RAS)发布一系列动态加载项.
- 在测试存储库中开发一个加载项版本,准备好后,使用XMI将其导入生产模型。

四、自定义报告
1、只需将任何模型内容拖放到打开的文档工件上,然后选择模板以将删除的内容呈现给您的规范,即可创建即时,高度可自定义的文档。
要简单地使用此功能:
- 从项目浏览器拖放到打开的Document Artifact上
- 在弹出对话框中选择合适的模板
- enterprise architect 15将使用所选的模板或片段将所选元素呈现到打开的文档中
- 只需单击一下按钮即可立即更新文档
此功能适用于包,图表,操作和属性。
2、即时更新
可以动态重新生成自定义报告,以使用模型部分中的最新详细信息更新报告。

五、透视集
透视集功能已经简化并链接到enterprise architect 15的安全性和管理,为小型团队和大型企业提供更丰富,更有用的建模体验。
1、安全意识
基于每个模型与安全组相关联的透视集允许管理员和企业所有者基于其关注的区域和能力来定制特定建模人员的视图和范围。 例如,过去使用BPMN的业务建模者可能仅限于使用BPMN技术,当他们处于特定模型时,从其接口中删除所有不必要的透视图和技术集。 同样,可以隐藏特定的菜单功能以进一步定制和聚焦建模器工作空间
2、新视角组合
enterprise architect 15通过支持其他透视图集以及包含在单个集合中包含更多材料的更多通用集合,对先前版本中提供的Perspectives集合进行了改进。 例如,现在有一个“All Business Modeling”透视图,它聚合了业务建模文件夹下的所有透视图。

六、浏览器
1、项目浏览器
项目浏览器已重命名为“浏览器”,现在包含模型的四种不同视图类型:
- 标准的完整模型层次结构
- 版本14中引入的仅上下文层次结构
- 新的图表浏览器
- 新的元素浏览器
此外,作为enterprise architect 15 UI绘图重组的一部分,现在可以手绘绘制为树节点渲染的图标,并与DPI或缩放级别兼容。

2、新元素浏览器
元素浏览器已从单独的停靠窗口移动,形成浏览器套件的一部分。 这允许用户快速查找和使用此窗口来驱动其模型的其他方面,如功能,任务,职责,讨论,评论等。
元素浏览器还有一个改进的上下文菜单,可以从元素浏览器中驱动高级编辑功能。例如,从场景上的元素浏览器上下文菜单中轻松快速地访问构建场景的结构化场景编辑器,或直接从Jira和ServiceNow等工具连接集成元素。

3、图浏览器
项目浏览器中名为“Diagram”的新选项卡。 这将提供当前查看的图表中的元素视图。 主要用途是允许基于该图中仅显示的元素快速选择和导航图表。
- 单击浏览器中的元素以在图表中突出显示
- 在图中单击时在浏览器中选择元素
- 在浏览器中搜索特定元素
图浏览器是enterprise architect 15的一个很好的补充,它支持建模人员,他们专注于他们的可视化表示,并且对浏览器树中过滤的元素集合进行评估,这些元素只是位于当前图表中的元素。 现在,使用图表浏览器的过滤功能可以简化大图中的元素查找 - 结合在树中选择时突出显示和居中元素的功能。

七、书签值
enterprise architect 15现在允许您在图表中的元素上设置书签值 - 这允许用户标记元素 - 特别适用于演示和演练,其中排序很重要。 元素上下文菜单具有设置值的选项,而图上下文菜单可以选择显示或隐藏所有值。

八、新技术
1、MARTE
enterprise architect 15为实时和嵌入式系统(RTES)的OMG MARTE配置文件提供支持
- 为从UML模型转换为各种分析模型提供基础。
- 解决了实时和嵌入式系统(RT / E)软件或硬件及其共享关系的建模以及用于分析系统属性的应用程序模型的注释。
- 为RT / E系统的开发以及高级和低级建模构造提供定性和定量建模构造,例如分别用于规范目的和实现目的。
- 允许选择最适合建模者当前需求的样式,并且不强制执行RT / E建模的方法
- 适合建模人员采用,因为它不需要专业知识或模型分析技术或其内部工作中的陡峭学习曲线
- 支持当前主流的实时技术,设计范例和模型分析技术。

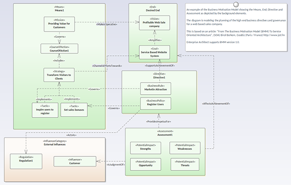
2、商业动机模型(BMM)
BMM模型提供了旨在支持一系列方法的蓝图。 BMM 1.3确保元素存储并与其他有关企业的信息相关,并且特别强大,可支持由业务变更驱动的流程。
- 一组概念,作为要考虑的因素的检查表。
- 标准词汇
- 灵活的模型,以支持他们的开发过程。
- 一种工具,将实施业务激励模型,用于存储和管理其业务计划。
- 帮助指导和塑造更详细的模型
- 提供一种直接的方式,将业务流程,业务规则和组织单位相互关联,并与期望的结果,行动方案和影响它们的业务策略相关联。
3、VDML
VDML建模语言缩小了战略计划,业务需求,业务运营转型和敏捷企业运营系统设计之间的差距。它将价值创造的重点放在企业内部的协作网络上,应用能力创造价值并在客户价值主张中提供价值。

九、图矩阵视图
图矩阵视图
- 此连接器聚焦视图提供了当前图表中元素如何相关的视图
- 为图表上显示的元素提供关系矩阵视图
- 绘制类似于状态表视图的样式
- 使用现有的quicklinker规则来确定可以创建哪些连接器
- 包括将显示限制为已定义关系的元素的选项

十、动态决策建模与仿真
实现自动化方法和其他功能,以将DMN和BPSim与模型元素和自定义数据集紧密耦合。 允许从自动化界面配置和执行BPSim和DMN。 允许将数据集行绑定到EA元素属性。最终结果将是从建模数据支持复杂企业架构和系统决策的高级方法。
1、决策服务
允许用户创建决策服务元素并指定输出/封装的决策和输入数据作为接口。通过为输入提供数据集,EA能够模拟决策服务中涉及的决策图。决策服务可以作为可重用的元素,可以由内部的另一个决策在内部调用决策模型,或外部由BPMN流程模型中的任务。
2、DMN与模型元素的绑定
允许用户创建将元素属性绑定到输入的DMN实例规范DMN模型的字段。 这允许标记值具有美元成本或重量或其他感兴趣的数据属性被消费并通过管道输入决策图。 这导致对任何主题的定制决策建模的强大支持。
3、DMN模型的增强仿真
允许用户通过步入模拟调用的决策服务来模拟DMN模型。利用这种能力,模拟可以从更高级别的决策服务和步骤开始进入一个被调用的决策服务。 调用级别没有限制。 在评估决策时,决策的内部逻辑显示在表达式窗口,图表和模拟窗口,为用户提供完整的详细信息决策模型。
十一、新的图标渲染引擎
新的图标渲染引擎
现在,在高DPI设置下显示图标已大大改善
为了便于获得更好和更清晰的外观,浏览器中的所有主要图标现在都以适当的比例手动渲染以用于当前DPI设置,从而产生更清晰,更精确的图像。
此外,图标已经重新设计为与图表颜色集匹配的颜色,大大提高了建模一致性和UI吸引力。例如,包,类,用例和其他UML元素已重新着色,以匹配从默认版本15图主题应用的版本15颜色集。 这些图标也出现在图表中的包元素中,其中可见性选项已配置为显示包内容。
渲染到图表的图标现在可以原生渲染到当前缩放级别和DPI缩放。 这适用于任何树结构(如项目浏览器)以及包列表中的图表等。

十二、Google和AWS图标集
使用Amazon Web Service或Google Web Service的模型模式为您建模。这个系列的模式涵盖了亚马逊/ AWS图表和Google / GCP图表建模所需的全部图像
其中包括一些特定的示例模式,如"AWS Connected Vehicle Solution"和"Google GCP示例 - 传感器流摄取和处理".
支持包括模型向导,特定工具箱和图表配置文件。

安装教程
1、下载解压,得到enterprise architect原程序;
2、首先打开easetup_cn_x64.msi依提示安装原程序,按默认安装;

3、等待安装完成即可。
常见问题
1、如何从最近的模型中删除模型在起始页面上的链接要从Enterprise Architect的起始页面中删除到.EAP模型的链接,请使用以下指令:
(1)转到文件菜单,然后选择打开(或按Ctrl + O组合键)选项。
(2)在“ 最近的项目”文本字段中,突出显示您要从“开始”页面上的“最近的模型”链接中删除的模型(注意:这只会删除与模型的链接,它不会从文件系统中删除.EAP文件)
(3)单击“ 从列表中删除选择”按钮。
2、从MS Excel导入CSV要求
使用EA可以导入CSV要求。要在EA中执行CSV导入,您需要为要求设置特定的CSV导入,这可以从主菜单中定义:配置 | CSV导入/导出规范。
注意:在电子表格中,元素类型需要在列(即命名为“类型”)中定义为常量:“要求”。
3、导入代码选项显示为灰色!为什么?
为了能够导入代码(反向工程),您必须首先选择一个图表,加载一个图表,然后点击它的背景。或者,您可以加载图表,然后右键单击图表的背景,然后从弹出菜单中选择“从源文件导入”,然后选择所需的语言。
新功能介绍
一、 自定义图表绘图样式1、精简
使用新的“简单”图表样式简化图表的外观。 作为一种绘画风格,它是极简主义的,删除符号特定的细节,留下所有利益相关者都能轻松理解的整洁图表。 使用正确的元素类型的任何详细设计图都可以以这种简单的格式轻松呈现,确保在提供给非技术人员的视图中更新详细模型。
2、对于CxO,架构师和业务用户
这种绘图风格被建筑师,商业用户,CxO和许多其他人广泛使用,作为传达有关业务能力,架构,系统交互和许多其他场景的自定义信息的首选方式。 与WebEA和Prolaborate相结合,这为最终用户提供了对有吸引力和熟悉的图表的即时访问,避免了UML和其他技术图表的一般“迟钝”。

二、自定义表格
1、灵活
自定义表提供了一个灵活的选项,可以在图表中可查看的元素中定义自己的表格信息。 典型用途可能包括SWOT分析或能力矩阵,其中基于表格的信息需要包含在模型中。
自定义表格支持:
- 用户定义和表的填充
- 典型的表格格式,包括设置单元格颜色和边框,对齐,添加单元格以及合并单元格
- 自动化功能,用于根据模型数据计算行值
- 能够在使用自动化时从包(迷你矩阵)上填充SQL查询。

三、基于模型的插件
基于模型的加载项旨在简化自定义加载项的开发和部署。 它为在模型本身内定义的加载项提供了一个平台,因此不需要网络人员或其他人来管理更新和部署周期
1、重要特性和功能包括:
使用标准建模技术在模型中定义加载项
所有行为代码都支持JavaScript
加载项可以:
- 访问所有基于存储库的行为
- 响应存储库事件(信号)
- 设置和使用属性列表
- 调用基于SBPI的API
2、已激活的加载项
激活动态加载项是一个安全控制的过程,管理员或授权人员可以在其中从模型中定义的加载项列表中进行选择,并检查那些活动的加载项,并取消选择那些未经授权或准备运行的加载项。 激活的加载项将在模型打开时运行,并在模型关闭时拆除。
3、发布加载项
动态加载项可以作为XMI发布,并在不同的模型中重用,可以灵活地:
- 使用可重用资产服务(RAS)发布一系列动态加载项.
- 在测试存储库中开发一个加载项版本,准备好后,使用XMI将其导入生产模型。

四、自定义报告
1、只需将任何模型内容拖放到打开的文档工件上,然后选择模板以将删除的内容呈现给您的规范,即可创建即时,高度可自定义的文档。
要简单地使用此功能:
- 从项目浏览器拖放到打开的Document Artifact上
- 在弹出对话框中选择合适的模板
- enterprise architect 15将使用所选的模板或片段将所选元素呈现到打开的文档中
- 只需单击一下按钮即可立即更新文档
此功能适用于包,图表,操作和属性。
2、即时更新
可以动态重新生成自定义报告,以使用模型部分中的最新详细信息更新报告。

五、透视集
透视集功能已经简化并链接到enterprise architect 15的安全性和管理,为小型团队和大型企业提供更丰富,更有用的建模体验。
1、安全意识
基于每个模型与安全组相关联的透视集允许管理员和企业所有者基于其关注的区域和能力来定制特定建模人员的视图和范围。 例如,过去使用BPMN的业务建模者可能仅限于使用BPMN技术,当他们处于特定模型时,从其接口中删除所有不必要的透视图和技术集。 同样,可以隐藏特定的菜单功能以进一步定制和聚焦建模器工作空间
2、新视角组合
enterprise architect 15通过支持其他透视图集以及包含在单个集合中包含更多材料的更多通用集合,对先前版本中提供的Perspectives集合进行了改进。 例如,现在有一个“All Business Modeling”透视图,它聚合了业务建模文件夹下的所有透视图。

六、浏览器
1、项目浏览器
项目浏览器已重命名为“浏览器”,现在包含模型的四种不同视图类型:
- 标准的完整模型层次结构
- 版本14中引入的仅上下文层次结构
- 新的图表浏览器
- 新的元素浏览器
此外,作为enterprise architect 15 UI绘图重组的一部分,现在可以手绘绘制为树节点渲染的图标,并与DPI或缩放级别兼容。

2、新元素浏览器
元素浏览器已从单独的停靠窗口移动,形成浏览器套件的一部分。 这允许用户快速查找和使用此窗口来驱动其模型的其他方面,如功能,任务,职责,讨论,评论等。
元素浏览器还有一个改进的上下文菜单,可以从元素浏览器中驱动高级编辑功能。例如,从场景上的元素浏览器上下文菜单中轻松快速地访问构建场景的结构化场景编辑器,或直接从Jira和ServiceNow等工具连接集成元素。

3、图浏览器
项目浏览器中名为“Diagram”的新选项卡。 这将提供当前查看的图表中的元素视图。 主要用途是允许基于该图中仅显示的元素快速选择和导航图表。
- 单击浏览器中的元素以在图表中突出显示
- 在图中单击时在浏览器中选择元素
- 在浏览器中搜索特定元素
图浏览器是enterprise architect 15的一个很好的补充,它支持建模人员,他们专注于他们的可视化表示,并且对浏览器树中过滤的元素集合进行评估,这些元素只是位于当前图表中的元素。 现在,使用图表浏览器的过滤功能可以简化大图中的元素查找 - 结合在树中选择时突出显示和居中元素的功能。

七、书签值
enterprise architect 15现在允许您在图表中的元素上设置书签值 - 这允许用户标记元素 - 特别适用于演示和演练,其中排序很重要。 元素上下文菜单具有设置值的选项,而图上下文菜单可以选择显示或隐藏所有值。

八、新技术
1、MARTE
enterprise architect 15为实时和嵌入式系统(RTES)的OMG MARTE配置文件提供支持
- 为从UML模型转换为各种分析模型提供基础。
- 解决了实时和嵌入式系统(RT / E)软件或硬件及其共享关系的建模以及用于分析系统属性的应用程序模型的注释。
- 为RT / E系统的开发以及高级和低级建模构造提供定性和定量建模构造,例如分别用于规范目的和实现目的。
- 允许选择最适合建模者当前需求的样式,并且不强制执行RT / E建模的方法
- 适合建模人员采用,因为它不需要专业知识或模型分析技术或其内部工作中的陡峭学习曲线
- 支持当前主流的实时技术,设计范例和模型分析技术。

2、商业动机模型(BMM)
BMM模型提供了旨在支持一系列方法的蓝图。 BMM 1.3确保元素存储并与其他有关企业的信息相关,并且特别强大,可支持由业务变更驱动的流程。
- 一组概念,作为要考虑的因素的检查表。
- 标准词汇
- 灵活的模型,以支持他们的开发过程。
- 一种工具,将实施业务激励模型,用于存储和管理其业务计划。
- 帮助指导和塑造更详细的模型
- 提供一种直接的方式,将业务流程,业务规则和组织单位相互关联,并与期望的结果,行动方案和影响它们的业务策略相关联。
3、VDML
VDML建模语言缩小了战略计划,业务需求,业务运营转型和敏捷企业运营系统设计之间的差距。它将价值创造的重点放在企业内部的协作网络上,应用能力创造价值并在客户价值主张中提供价值。

九、图矩阵视图
图矩阵视图
- 此连接器聚焦视图提供了当前图表中元素如何相关的视图
- 为图表上显示的元素提供关系矩阵视图
- 绘制类似于状态表视图的样式
- 使用现有的quicklinker规则来确定可以创建哪些连接器
- 包括将显示限制为已定义关系的元素的选项

十、动态决策建模与仿真
实现自动化方法和其他功能,以将DMN和BPSim与模型元素和自定义数据集紧密耦合。 允许从自动化界面配置和执行BPSim和DMN。 允许将数据集行绑定到EA元素属性。最终结果将是从建模数据支持复杂企业架构和系统决策的高级方法。
1、决策服务
允许用户创建决策服务元素并指定输出/封装的决策和输入数据作为接口。通过为输入提供数据集,EA能够模拟决策服务中涉及的决策图。决策服务可以作为可重用的元素,可以由内部的另一个决策在内部调用决策模型,或外部由BPMN流程模型中的任务。
2、DMN与模型元素的绑定
允许用户创建将元素属性绑定到输入的DMN实例规范DMN模型的字段。 这允许标记值具有美元成本或重量或其他感兴趣的数据属性被消费并通过管道输入决策图。 这导致对任何主题的定制决策建模的强大支持。
3、DMN模型的增强仿真
允许用户通过步入模拟调用的决策服务来模拟DMN模型。利用这种能力,模拟可以从更高级别的决策服务和步骤开始进入一个被调用的决策服务。 调用级别没有限制。 在评估决策时,决策的内部逻辑显示在表达式窗口,图表和模拟窗口,为用户提供完整的详细信息决策模型。
十一、新的图标渲染引擎
新的图标渲染引擎
现在,在高DPI设置下显示图标已大大改善
为了便于获得更好和更清晰的外观,浏览器中的所有主要图标现在都以适当的比例手动渲染以用于当前DPI设置,从而产生更清晰,更精确的图像。
此外,图标已经重新设计为与图表颜色集匹配的颜色,大大提高了建模一致性和UI吸引力。例如,包,类,用例和其他UML元素已重新着色,以匹配从默认版本15图主题应用的版本15颜色集。 这些图标也出现在图表中的包元素中,其中可见性选项已配置为显示包内容。
渲染到图表的图标现在可以原生渲染到当前缩放级别和DPI缩放。 这适用于任何树结构(如项目浏览器)以及包列表中的图表等。

十二、Google和AWS图标集
使用Amazon Web Service或Google Web Service的模型模式为您建模。这个系列的模式涵盖了亚马逊/ AWS图表和Google / GCP图表建模所需的全部图像
其中包括一些特定的示例模式,如"AWS Connected Vehicle Solution"和"Google GCP示例 - 传感器流摄取和处理".
支持包括模型向导,特定工具箱和图表配置文件。

